IF :20.3 !凋亡体赋能导电水凝胶:重塑脊髓损伤微环境,促进神经修复
QQ学术交流群:1092348845
详细介绍
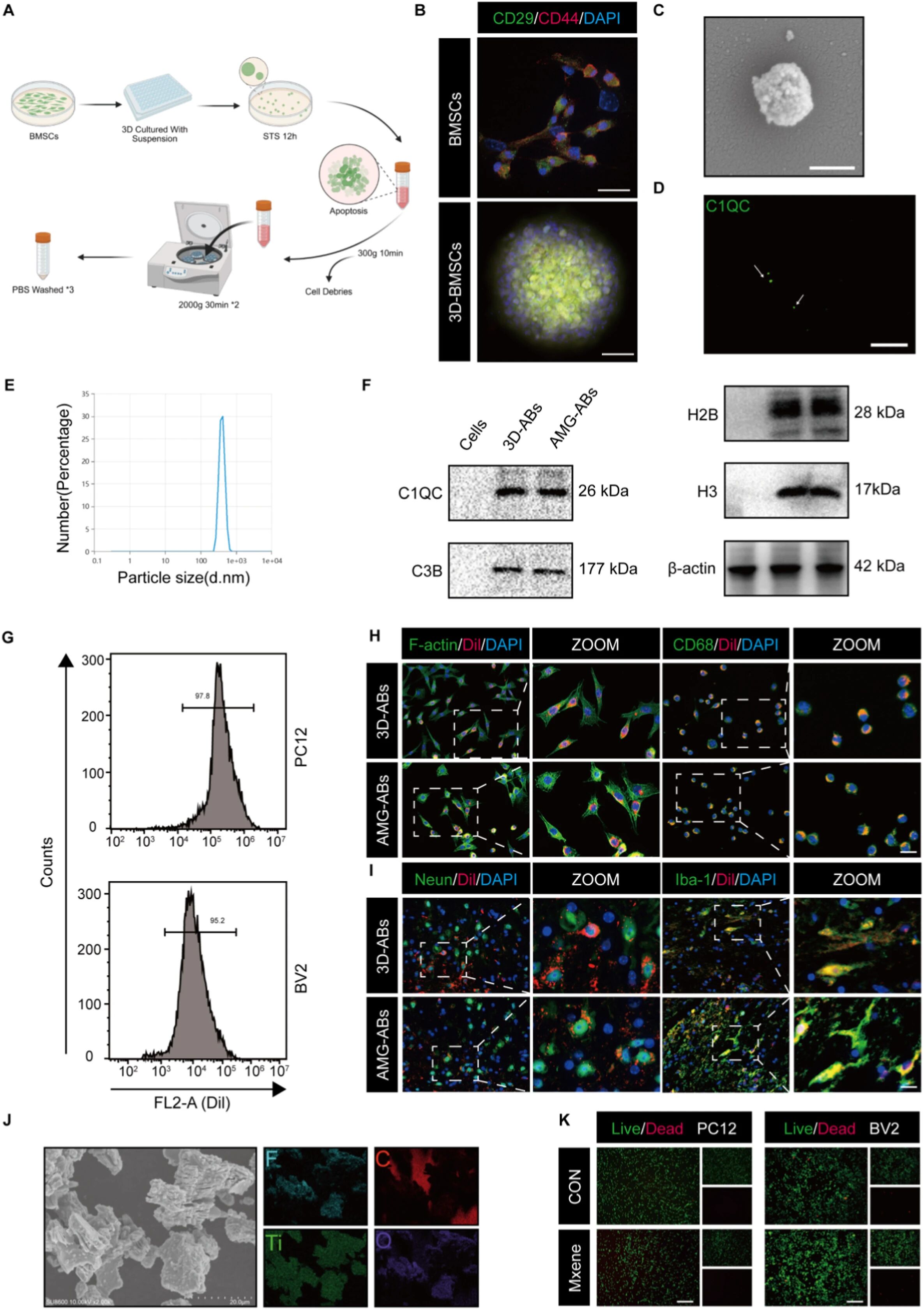
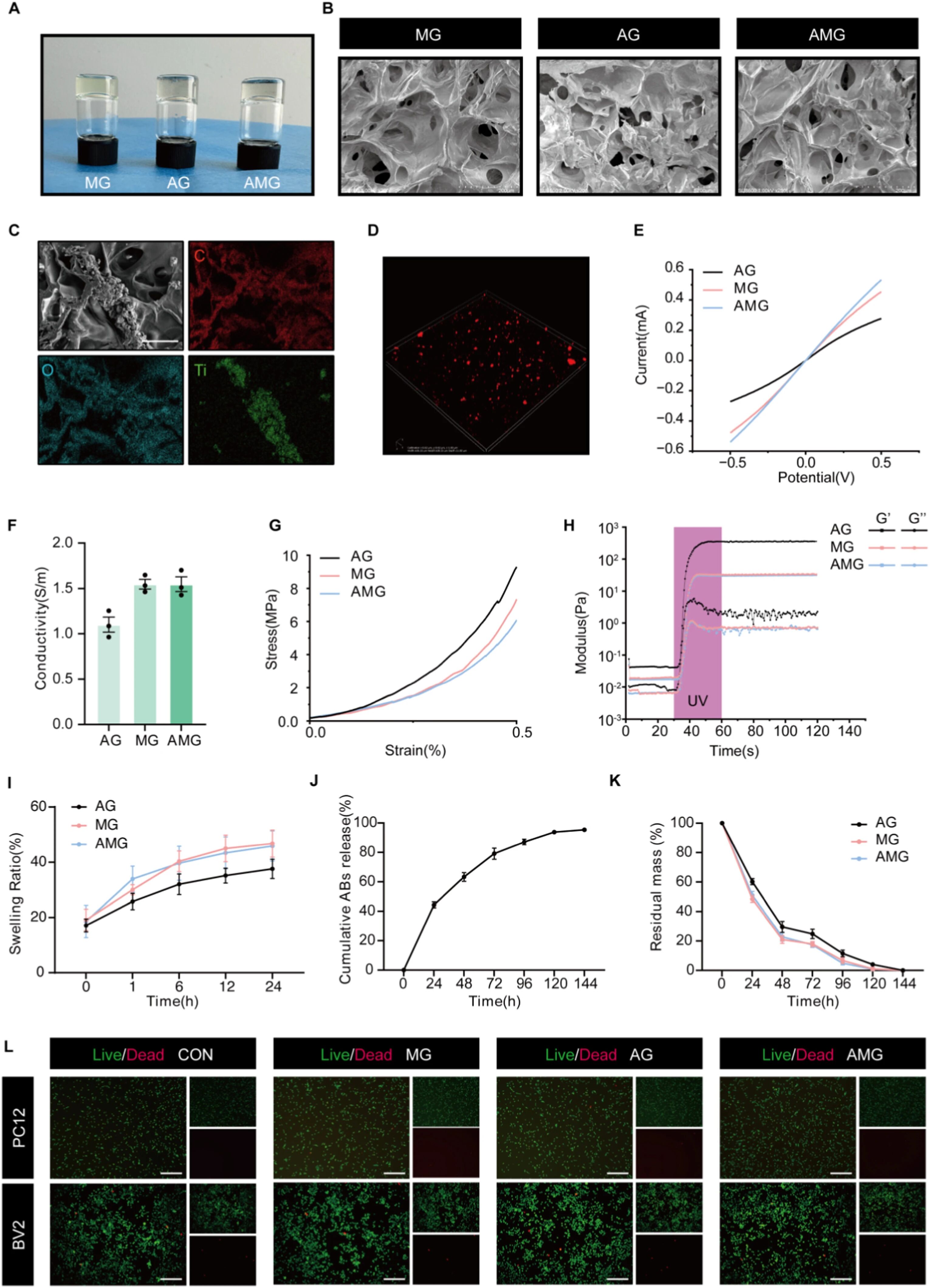
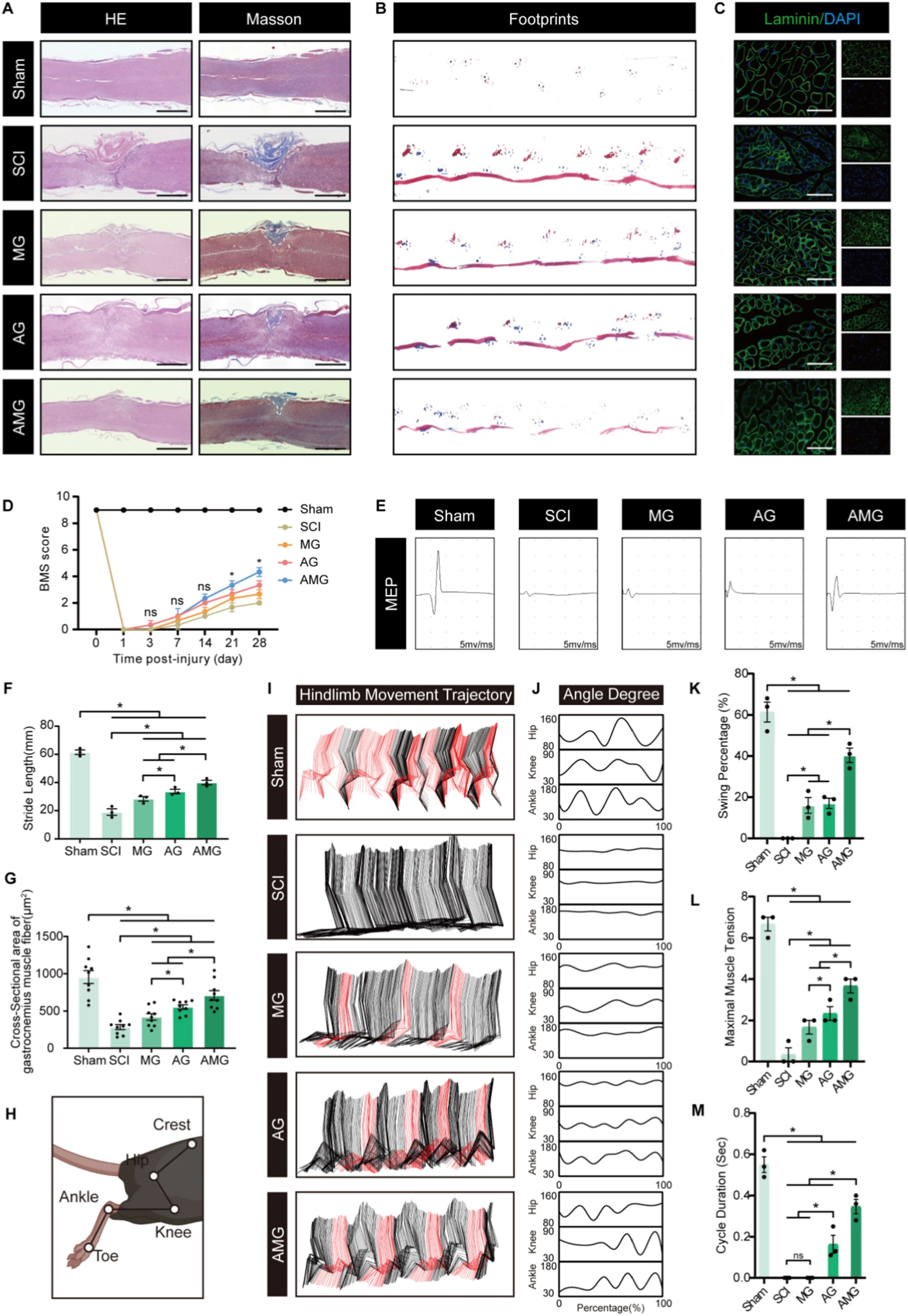
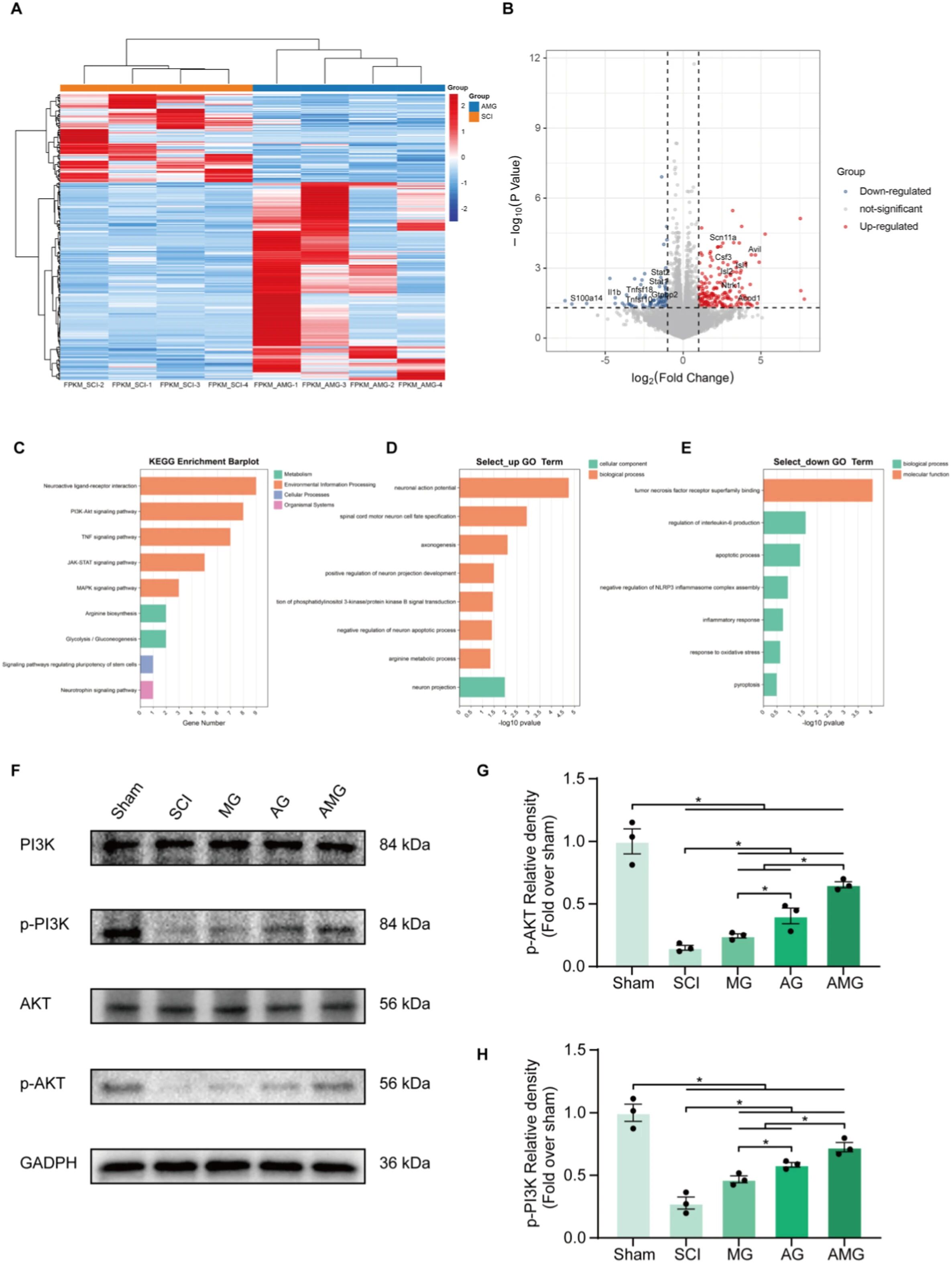
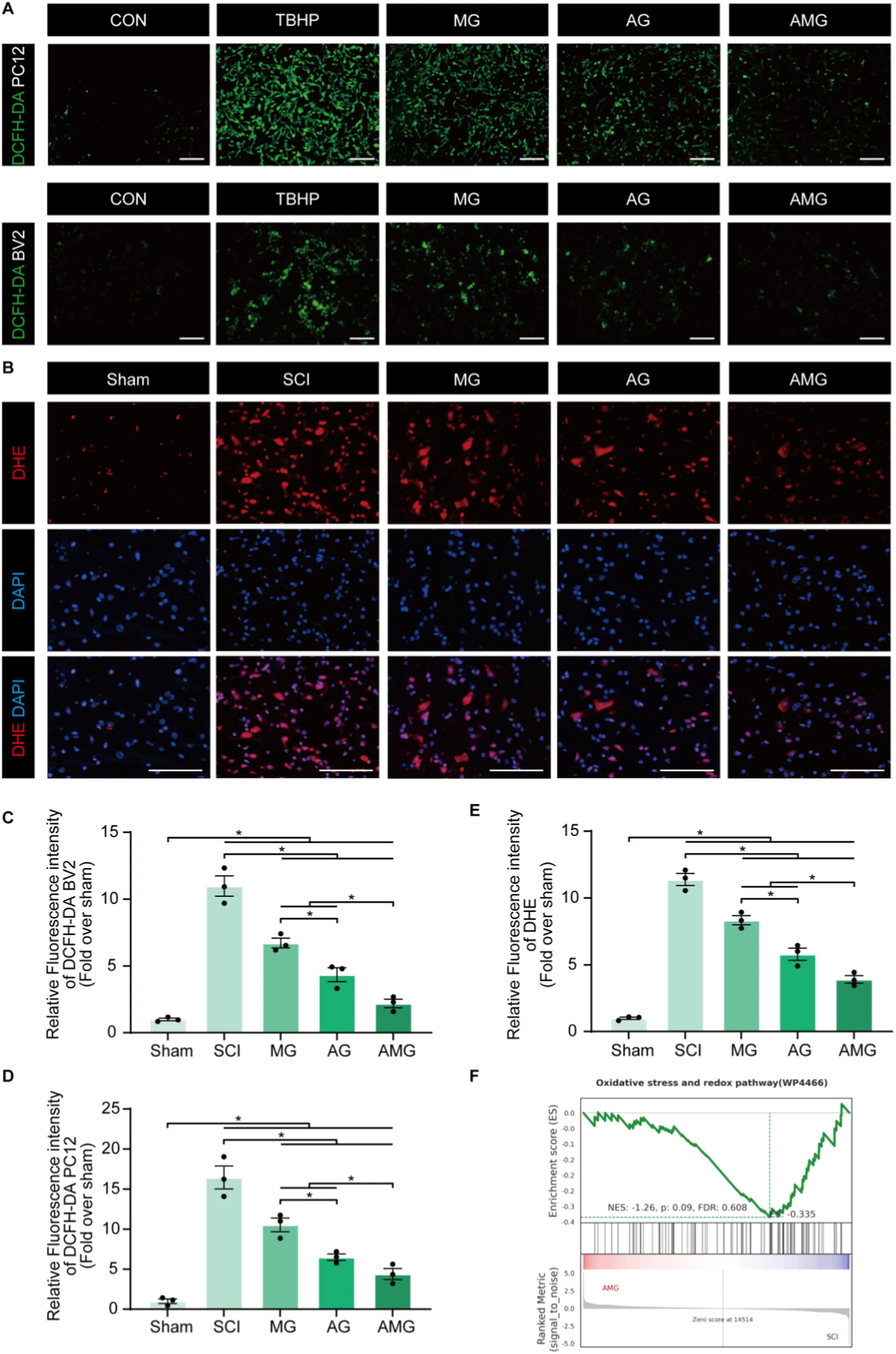
本文研究了一种用于脊髓损伤修复的新型复合水凝胶。脊髓损伤是一种严重的神经系统疾病,现有治疗手段效果有限。针对此问题,本研究开发了一种集成三维骨髓间充质干细胞来源凋亡体的导电水凝胶。该水凝胶基于明胶甲基丙烯酰(GelMA)和MXene纳米片构建,具有良好的注射性和导电性。将其移植到脊髓损伤小鼠模型后,该材料能有效填充损伤腔隙,通过持续释放凋亡体调节局部免疫反应、减轻神经炎症,并利用其导电特性支持电信号传递,从而促进神经功能连接的重建,缓解神经元继发性损伤。这项工作为脊髓损伤的修复策略提供了新的思路。该研究发表于材料科学领域的权威期刊《Bioactive Materials》。






- 上一款: 连续CVD石墨烯 | 石墨薄膜直接化学转化为
- 下一款: IF :10.2!智能水凝胶:重编程炎症信号

学术前沿