ACS Nano | 仿生硒附着的普鲁士蓝纳米酶,通过协调增强线粒体吞噬和活性氧物种清除治疗心肌梗死
QQ学术交流群:1092348845
详细介绍
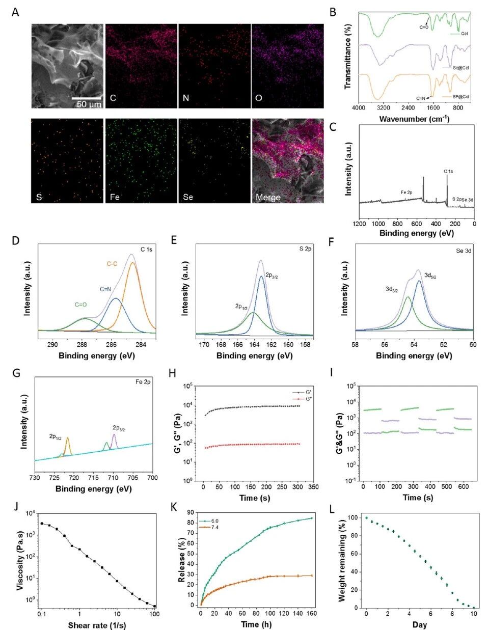
活性氧(ROS)破裂与线粒体受损之间的恶性循环是心肌梗死(MI)的核心病理驱动因素。协同促进 ROS 清除和增强线粒体吞噬以实现氧化还原稳态和能量代谢的双重恢复,是有效治疗心肌梗塞的关键。为此,我们开发了一种仿生芝麻立方体、掺有硒的普鲁士蓝纳米酶(SP),其活性位点为 Se0/Fe2+/Fe3+。通过利用纳米酶的超氧化物变形酶(SOD)样活性,超氧化阴离子(·O2–)被转化为过氧化氢(H2O2)。同时,材料的过氧化氢酶(CAT)模拟活性进一步分解生成氧气(O2),同时通过硒增强电子传递协同激活 PINK1/Parkin 介导的线粒体吸收。 随后,该纳米酶被整合进水凝胶中,通过醛修饰透明质酸与胺类功能化纳米酶之间的动态希夫碱交联形成 SP@Gel。注射到堵塞的心肌后,这种水凝胶能够持续释放纳米酶。该 SP@Gel 在促进 ROS 清除和减轻氧化损伤方面表现出优异能力,从而改善心肌氧化还原的稳态。此外,SP@Gel 增强心脏线粒体吞噬通量,并通过 PTEN 诱导的假想激酶 1(PINK1)/Parkin/微管相关蛋白 1 轻链 3β(LC3B)途径调控该过程,促进线粒体结构和能量代谢的恢复。这些发现通过代谢组学分析得到了进一步验证。 SP@Gel 注射介导心肌梗死微环境重塑,显著缩小梗塞大小,抑制纤维化,增强血管生成,并显著改善心脏功能。这一集成的纳米酶-水凝胶系统代表了心肌梗塞的有前景治疗策略,通过氧化应激和线粒体质量控制的双重调控实现协同治疗。
该研究以题为“Biomimetic Selenium-Encrusted Prussian Blue Nanozyme for Myocardial Infarction by Coordinated Enhancement of Mitophagy and Reactive Oxygen Species Scavenging”发表在ACS Nano上。

仿生硒掺杂普鲁士蓝纳米酶复合水凝胶通过协同增强线粒体自噬和活性氧清除改善心肌梗死微环境

纳米颗粒的合成与表征。A,球形硒纳米颗粒的透射电子显微镜图像。(比例尺:50纳米)B,球形硒纳米颗粒的高分辨率透射电子显微镜图像。(比例尺:20纳米)。C,立方相磷酸铋纳米颗粒的透射电子显微镜图像。(比例尺:200纳米)D,硒纳米颗粒的尺寸分布直方图。E,磷酸铋纳米颗粒的尺寸分布直方图。F,紫外-可见光谱

总结
心梗治疗迎来新思路:一种能“清扫”受损线粒体的仿生纳米酶水凝胶。心梗后,心肌细胞会陷入“活性氧爆发”与“线粒体损伤”的恶性循环,最终走向死亡。传统治疗虽能恢复血流,却难以同时修复这两个核心问题。近日,一项发表于《ACS Nano》的研究带来了一种全新的仿生策略:研究团队将硒元素巧妙嵌入普鲁士蓝纳米颗粒,构建出一种形似“芝麻饼”的多酶活性纳米酶。这个小小的颗粒可不简单,它表面的硒/铁活性位点既能像超级氧化物歧化酶一样清除有害的超氧阴离子,又能像过氧化氢酶一样将产物转化为氧气,相当于给细胞配备了一套高效的“解毒系统”。
更有趣的是,硒的引入还赋予了材料“智能”特性——它只在线粒体膜电位异常时精准激活PINK1/Parkin通路,启动受损线粒体的自噬清除。研究团队将这种纳米酶封装进可注射的水凝胶,注射到心梗区域后,水凝胶能持续释放纳米酶。实验结果显示,这种疗法不仅大幅降低了心肌内的活性氧水平,还通过促进线粒体自噬恢复了能量代谢。在心梗大鼠模型中,接受治疗的心肌纤维化面积显著缩小,新生血管明显增多,心脏的泵血功能也得到了实质性改善。这一设计将活性氧清除与线粒体质量控制两大策略合二为一,为心梗的微环境修复提供了全新的治疗范式。
参考消息:
DOI: 10.1021/acsnano.5c17071
- 上一款: Advanced Materials | 采
- 下一款: IF :10.2!智能水凝胶:重编程炎症信号

学术前沿