Nature Nanotechnology | 工程化的特应性皮炎模型,用于在特应性皮炎微环境中重现缺氧状况
QQ学术交流群:1092348845
详细介绍
纳米医学Frontier
特应性皮炎(AD)是一种伴有严重瘙痒的慢性炎症性疾病。阿尔茨海默病复杂的生理结构和多样的发病机制使得临床预后的预测变得复杂。因此,开发与 AD 特征密切相关的临床前模型至关重要。其中,基于明胶的原位可交联水凝胶 AD 模型被设计出复制 AD 组织特性的模型。首先,利用阿尔茨海默病患者的公开数据,通过单细胞 RNA 测序分析确认以下事实:(1)患者组织中胶原蛋白 VI 型α-5 链(COL6A5+)成纤维细胞表达,(2)细胞与背根神经节相互作用导致瘙痒,(3)阿尔茨海默病组织中缺氧相关因子的过度表达。基于这些特性,开发了基于明胶的原位交联水凝胶人工抗药模型。三维细胞培养系统通过将细胞包裹在水凝胶中制成,支持三维细胞的存活和生长。这些模型在水凝胶内表现出缺氧环境(pO2 < 5 %),缺氧相关基因表达上调。在这些基于水凝胶的皮肤模型中,重建了阿尔茨海默病微环境,通过 IL-4 治疗和控制氧浓度诱导免疫反应和慢性缺氧。模型还分析了瘙痒相关因子的过度表达、药物对治疗反应的评估以及缺氧和免疫条件下基因上调。我们的平台是药物筛选和基础研究的潜在临床前模型。

该研究以题为“Engineered atopic dermatitis models for recreating hypoxic conditions in atopic dermatitis microenvironments”发表在Bioactive Materials上。

通过基于水凝胶的工程皮肤模型在AD微环境中重现缺氧条件的方法示意图

特异性AD的COL6A5+成纤维细胞的鉴定

AD特异性COL6A5+成纤维细胞的神经调节作用

以缺氧环境和2型细胞因子增加为特征的特应性皮炎皮肤

GtnSH/GtnMI水凝胶的制备与表征
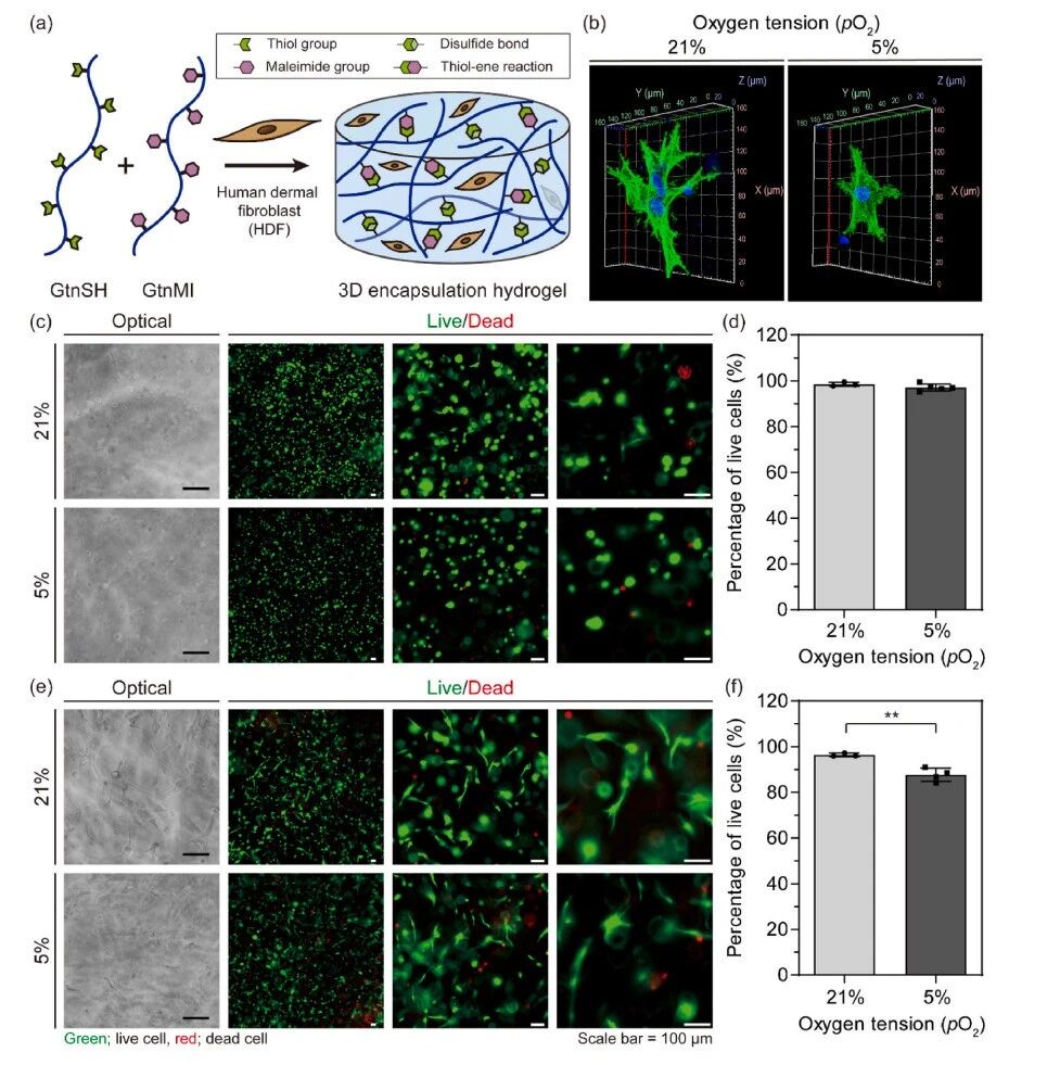
水凝胶的3D细胞封装及体外细胞相容性
实时氧测量监测系统及HIF-1α/缺氧相关基因表达分析

骨膜蛋白表达分析
总结
特应性皮炎(AD)是一种以剧烈瘙痒为特征的慢性炎症性皮肤病,其复杂的病理机制使疾病模型的构建与药物筛选充满挑战。近日,一项发表于《Bioactive Materials》的研究开发了一种基于明胶水凝胶的工程化AD模型,成功模拟了患者皮肤组织中的缺氧微环境。
研究团队首先通过公共单细胞RNA测序数据分析,发现AD患者皮肤中存在高表达的COL6A5+成纤维细胞,其与背根神经节之间存在密切互作,并伴有缺氧相关基因的显著上调。基于这些特征,研究者设计了一种可原位交联的明胶水凝胶系统,通过调控氧浓度和IL-4刺激,在三维培养环境中重现了AD的慢性缺氧与免疫反应状态。该模型不仅支持细胞长期存活与生长,还能诱导瘙痒相关因子(如periostin)的高表达,并成功模拟了成纤维细胞与感觉神经元之间的功能交互。进一步实验证明,该系统可用于评估药物(如地塞米松)的治疗响应,展现出作为临床前药物筛选平台的潜力。这项研究为AD的机制研究与精准治疗提供了新的仿生模型,未来通过引入更多细胞类型与细胞因子,有望构建更接近人体病理状态的综合实验体系。
参考文献:
DOI: 10.1016/j.bioactmat.2025.12.045
- 上一款: Advanced Materials | 为
- 下一款: ACS Nano | 通过靶向 siRNA-

mxene 学术专题