IF:19!微孔微凝胶组装调控骨再生与成骨
QQ学术交流群:1092348845
详细介绍
摘要:
本研究围绕骨骼再生需求构建微孔微凝胶组装体系,通过调控材料刚度实现前体细胞的有效招募,同时促进细胞的骨生成分化进程,为骨再生支架的设计提供了全新的研究思路,明确了微凝胶微结构与力学性能对骨相关细胞行为的调控作用。
骨骼再生生物材料需兼具结构支撑、生物信号传导及骨祖细胞招募的核心功能;现有合成生物材料的网格结构需通过蛋白水解重塑实现细胞渗透,这一特性极大限制了骨再生的推进过程,骨再生支架的结构与性能亟待优化。
主要内容
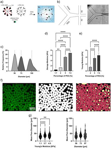
以转谷氨酰胺酶交联聚乙二醇为基材制备微孔微凝胶组装体,通过约束方式调控材料刚度,探究该生物材料对骨髓间质细胞的招募、细胞行为调控及骨生成分化的影响,解析微凝胶结构与力学特性在骨再生过程中的作用机制。
研究设计
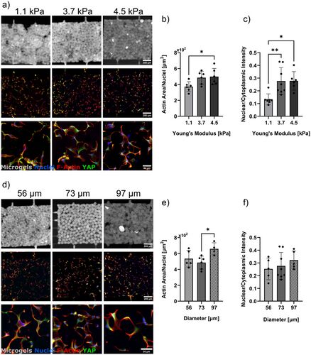
采用约束转谷氨酰胺酶交联方式制备不同刚度的TG-PEG微孔微凝胶;以人类骨髓间质细胞为实验载体,分析材料刚度对细胞扩散、信号激活及细胞招募的作用;对比微孔微凝胶与大块水凝胶中细胞的骨生成分化差异;体外验证微凝胶对骨缺陷区域细胞的招募效果。
结果
不同刚度的微孔微凝胶可适配骨髓间质细胞的生长需求,材料刚度的提升可优化细胞扩散状态、激活相关细胞信号,同时强化细胞招募效应;在骨诱导因子刺激下,微凝胶上细胞的骨生成分化水平显著优于大块水凝胶体系;微孔微凝胶可通过刚度调控实现骨缺陷部位的细胞招募。
思路延伸
可基于微孔微凝胶的可调刚度与微尺度孔隙特征,进一步开展骨再生支架多性能协同优化研究;深入挖掘材料微结构与力学性能对骨谱系细胞分化的调控机制,拓展微凝胶组装材料在骨组织再生研究中的应用范畴。
1. 期刊:Advanced Functional Materials
2. 发表时间:2025-12-22
3. DOI:10.1002/adfm.202512924
4. 作者:Silvia Pravato、Haishuo Guan、Bianca M. Carrara、Mira Jacobs、Matteo Monticelli、Lukas Moser、Thomas Moragues、Andrew J. deMello、Tomaso Zambelli、Martin Ehrbar
- 上一款: IF :20.3 ! 智能水凝胶双驱动助力糖
- 下一款: IF :10.2!智能水凝胶:重编程炎症信号

学术前沿