IF :10.2!智能水凝胶:重编程炎症信号,开启糖尿病伤口再生新纪元
QQ学术交流群:1092348845
详细介绍
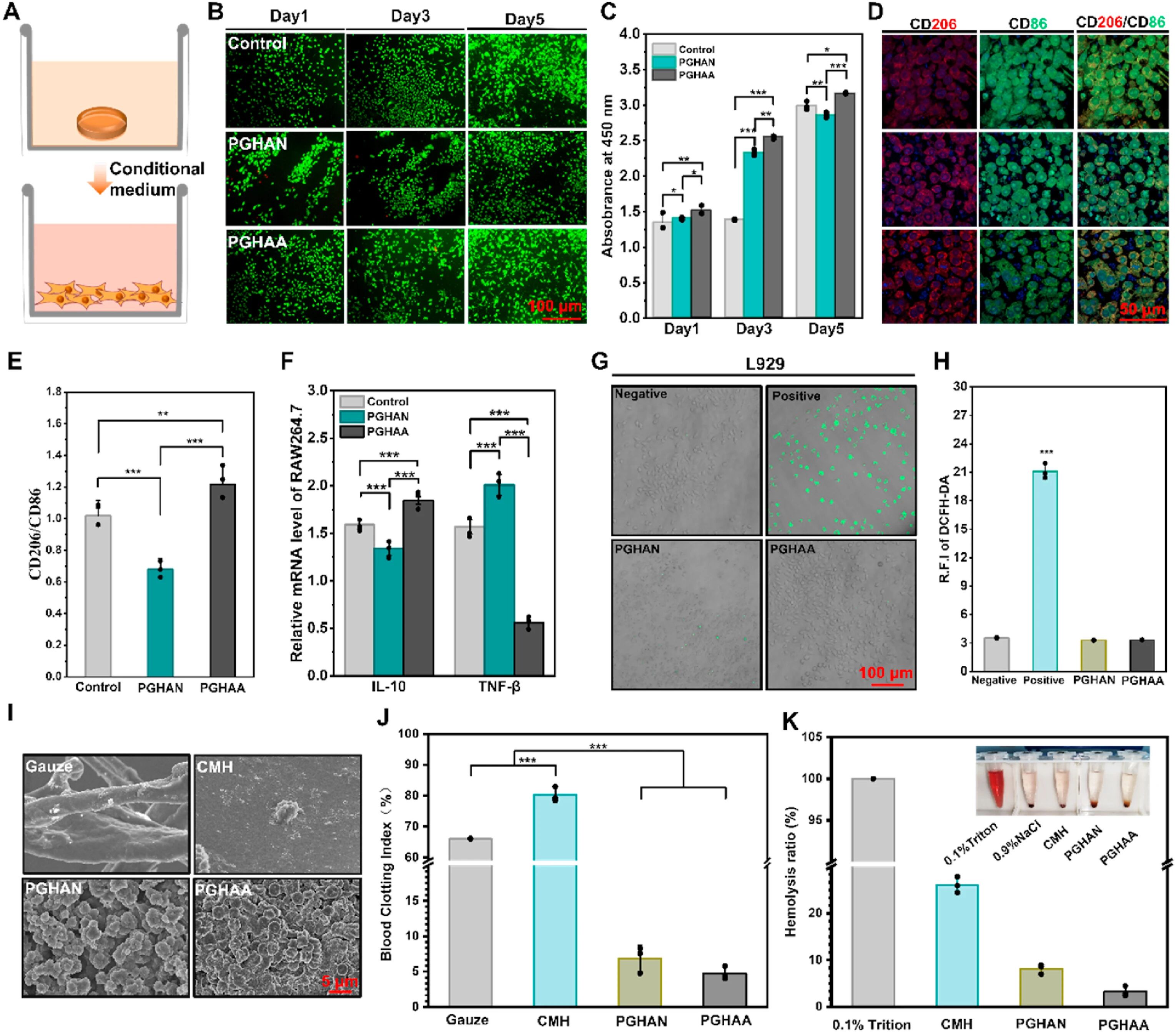
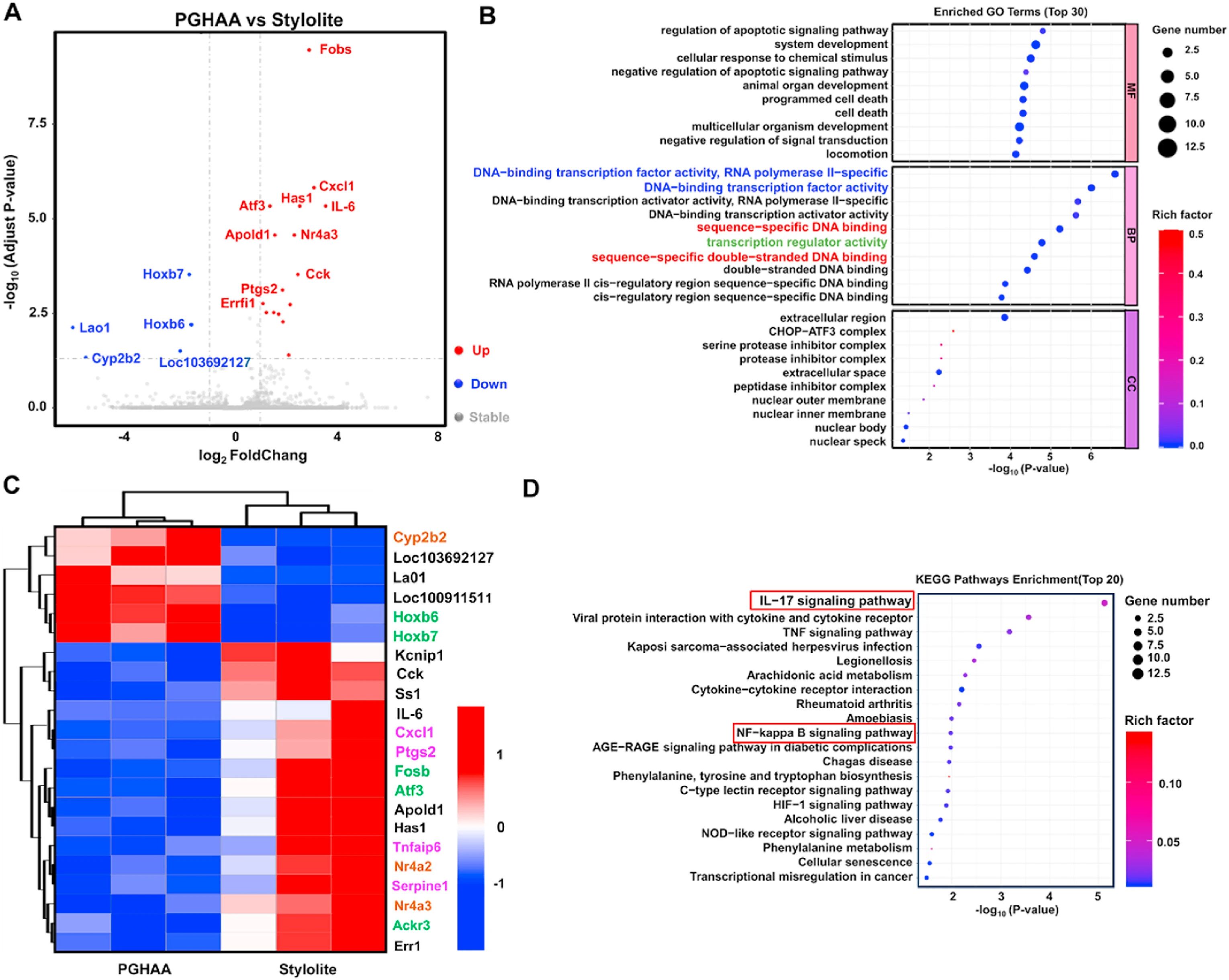
本文研究了一种用于糖尿病伤口修复的新型免疫调节水凝胶。糖尿病伤口因愈合环境复杂、易感染,传统修复手段面临挑战。为应对此难题,研究团队开发了一种名为PGHAA的可注射多糖水凝胶。该水凝胶通过独特的动态化学键实现自愈合与强组织粘附,并展现出抗菌与免疫调节功能。其核心创新在于,首次揭示并利用该水凝胶调控IL-17/NF-κB信号通路,将这一经典的炎症通路“重新编程”,转而驱动组织再生,从而有效加速了糖尿病慢性伤口的愈合进程。相关成果以题为“免疫调节水凝胶重编程 IL-17/NF-κB 信号,以驱动糖尿病伤口的再生”发表于期刊《Materials Today Bio》。
创新点
01
开创性的材料设计策略
首次将硼化桃胶与肟修饰透明质酸结合,并引入精氨酸作为动态交联组分,构建了集多种生物功能于一体的智能水凝胶平台。
02
“一站式”多功能集成
所开发的水凝胶并非单一功能敷料,而是同步实现了快速止血、牢固粘附、自愈合、广谱抗菌以及关键的免疫微环境调控,全方位应对糖尿病伤口愈合障碍。
03
机制研究的新视角
超越传统的抗菌抗炎框架,首次在糖尿病伤口修复领域将IL-17/NF-κB信号通路与促再生结局直接关联,为理解并干预慢性伤口提供了全新的分子靶点和理论依据。
图文导读
材料开发
材料 / material
研究合成了一种名为PGHAA的复合多糖水凝胶,其核心组分包括硼酸酯化的桃胶多糖(PG-BA) 和肟修饰的透明质酸(HA-ADH),并以精氨酸(Arg) 作为多功能交联剂。
功能 / Function
通过动态硼酯键、配位键等多重可逆相互作用,该材料表现出优异的自愈合能力、强韧且持久的湿态组织粘附性、有效的抗菌活性。更重要的是,它具备免疫调节功能,能引导伤口巨噬细胞向促进修复的表型极化。
思路延伸
类似的前沿研究思路主要集中在以下方向:
动态交联化学的应用:利用希夫碱、硼酸酯、金属配位等动态共价或非共价键,构建能响应伤口微环境(如pH、酶、活性氧)并发生性能转变的“智能”水凝胶,以按需释放药物或调整力学性能。
靶向免疫微环境调控:设计递送系统(如纳米颗粒、水凝胶)负载特定细胞因子(如IL-4、IL-10)、寡核苷酸(如siRNA)或小分子药物,精确调控巨噬细胞等免疫细胞的表型转换,将慢性炎症环境逆转为促再生环境。
“老通路新用途”的机制探索:深入挖掘在慢性疾病中异常活跃的经典信号通路(如Notch、Wnt、Hippo通路),探索其在组织修复再生中的非经典功能,并开发材料学手段对其进行时空特异性调控,为再生医学提供新靶点。
原文来源
期刊名称:Materials Today Bio
发布日期:2026-02-04
DOI:10.1016/j.mtbio.2026.102890
研发团队:Hongyun Xuan, Zihao Liu, Keyu Lu, Yao Chen, Haonan Gu, Biyun Li, Jingjun Sun, Yan Jin, Yumin Yang, Huihua Yuan
- 上一款: IF:20.3! 螳螂虾仿生支架助力骨再生探
- 下一款: Nature Nanotechnology|

学术前沿