ACS Nano | 酶-模拟水凝尔平衡抗菌活性与细胞保护,促进细菌性角膜炎角膜再生
QQ学术交流群:1092348845
详细介绍
目前的细菌性角膜炎治疗方法,从局部抗生素到缝合角膜移植,未能同时解决感染控制、炎症调节和组织再生。为了平衡有效的抗菌作用与宿主组织保护,我们开发了一种可注射的仿生复合基质,将光应性的胶原蛋白/透明质酸-硝苯共轭(CHB)水凝胶与源自姜黄素和几胞桑(CC-CDs)的多功能碳点(CD)集成在一起。注射后,CHB 水凝胶在原位形成透明粘附界面,而 CC-CD 利用阳离子壳关聚糖进行靶向细菌膜破坏,并利用姜黄素衍生的纳米酶活性实现细胞内氧化还原稳态。值得注意的是,CC-CD 相较于疏水姜黄素的水溶性提升了 4000 倍以上,这显著增强了其抗氧化效力,并实现了近乎完全消灭细菌的双重作用,同时保持超过 98%的细胞存活率。由于这种生物相容性,复合水凝胶进一步促进巨噬细胞向再生性 M2 表型极化。 体内检测显示,24 小时内细菌负荷降低 90%,第 4 天抗炎细胞招募增加 6 倍,纤维化标志物抑制 91.8%,第 28 天恢复 87.5%视网膜信号振幅。这些发现凸显了复合水凝胶在无疤痕结构修复和通过微创微环境调节实现视觉功能恢复方面的协同能力,确立了传统眼科手术的替代方案。

该研究以题为“Enzyme-Mimetic Hydrogel Balancing Antibacterial Activity and Cytoprotection for Corneal Regeneration in Bacterial Keratitis”发表在ACS Nano上。

多功能 CHB @CC水凝胶治疗细菌性角膜炎的示意图,突显其在细菌清除、炎症调节及促进角膜组织修复方面的协同作用,从而实现有效再生治疗

CC-CDs的合成与表征。(A) CC-CDs合成过程示意图。R表示H或CH2COOH。(B) TEM图像。比例尺:50 nm(插图:晶格条纹间距为0.21 nm的CC-CDs的 HRTEM 。比例尺:2 nm)。(C) XRD 图谱。(D) 不同反应时间下获得的拉曼光谱显示D带和G带的演变(插图:相应的ID/IG比值)。(E) FTIR 光谱。(F) XPS 扫描光谱。(G-I) CC-CDs的高分辨率 XPS 光谱。(G) C 1s、(H) N 1s和(I) O 1s。(J) Cur-CDs、CS-CDs和CC-CDs的Zeta电位分析。数据以均值±标准差表示(n = 3)。(K) 25°C下姜黄素、Cur-CDs和CC-CDs的水溶液照片。(L) 转化为Cur-CDs和CC-CDs的姜黄素溶解度比较。数据以均值±标准差表示(n = 3)。(M) DPPH •自由基清除活性,(N) HO•自由基清除活性,以及(O) 过氧化氢清除活性。(P) CC-CDs相对于硫酸亚铁的总抗氧化能力(TAC)。分析采用非参数单因素方差分析和Tukey多重比较检验。数据以均值±标准差表示(n = 4,*p < 0.05,***p < 0.001)。

CC-CDs的SOD和CAT样催化活性。(A) 多酶样活性示意图。(B,C) 浓度依赖性(SOD样活性)(B)和(CAT样活性)(C)。数据分析采用非参数单因素方差分析及Tukey多重比较检验。数据以均值±标准差表示(n=3,**p<0.01,***p<0.001)。(D) 分子结构模型。(E) 提出的SOD样催化循环:由羟基和氨基官能团协同驱动的协同机制。(F) 提出的CAT样催化循环:由二羰基官能团介导的协同机制。(G,H) 分别为(G) SOD样反应路径和(H) CAT样反应路径的计算能量曲线(eV)

CC-CDs的体外抗菌性能及机制研究。(A) 不同浓度CC-CDs对金黄色葡萄球菌和大肠杆菌的抗菌效果。(B) 100 μg/mL CC-CDs处理前后金黄色葡萄球菌和大肠杆菌的典型SEM图像(比例尺:1 μm)。(C) 未经处理及经Cur-CDs或CC-CDs处理的金黄色葡萄球菌和大肠杆菌的TEM图像。箭头指示细菌细胞质和细胞壁的破坏(比例尺:500 nm)。(D) Cur-CDs或CC-CDs处理后金黄色葡萄球菌和大肠杆菌胞外DNA和RNA外排的细胞质泄漏情况。分析采用非参数单因素方差分析及Tukey多重比较检验。数据以均值±标准差表示(n = 3,****p < 0.0001)。(E) Cur-CDs或CC-CDs处理后金黄色葡萄球菌的活/死细菌染色及细胞内ROS染色(比例尺:10 μm)。(F) 细胞内ROS的定量分析。分析采用非参数单因素方差分析及Tukey多重比较检验。数据以均值±标准差表示(n = 3,**p < 0.01,***p < 0.001)。(G) 大肠杆菌、金黄色葡萄球菌、CC-CDs及处理后共培养体系的Zeta电位。数据以均值±标准差表示(n = 3)。(H) CC-CDs抗菌机制的示意图。

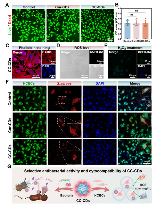
CC-CDs的细胞相容性与选择性杀菌活性。(A)活细胞(绿色)/死细胞(红色)染色及(B)经Cur-CDs或CC-CDs处理3天后培养的人肺上皮细胞(HCECs)存活率定量分析。未处理的培养板作为对照组。采用非参数单因素方差分析结合Tukey多重比较检验进行统计分析。数据以均值±标准差表示(n=4,p>0.05,ns表示无统计学差异)。(C)细胞骨架染色(F-肌动蛋白:绿色; DAPI :蓝色)用于观察HCECs形态。(D)CC-CDs处理后细胞内活性氧(ROS)水平( DCFH -DA染色显示)。(E) DCFH -DA染色评估CC-CDs对H2O2诱导氧化应激的细胞保护作用。(F)细菌-细胞共培养共聚焦图像: HCECs(DiO,绿色),金黄色葡萄球菌(S. aureus,DiD,红色),细胞核( DAPI ,蓝色)。插图:虚线区域的高倍放大视图。(G)CC-CDs选择性杀菌机制示意图。

光激活粘合剂 CHB @CC水凝胶的制备与表征。(A) CHB @CC水凝胶构建示意图。(B,C) 分别为(B) HA-NB(溶剂:D2O)和(C) Col-MA(溶剂:DMSO-d6)的1H NMR谱图。(D) NB基团的光响应结构转变及对应的UV-Vis光谱变化。(E) 高透明度 CHB @CC水凝胶的目视观察与透射率测量。虚线表示正常人角膜的透射率。数据分析采用独立样本t检验。数据以均值±标准差表示(n=3,****p<0.0001)。(F,G) 粘弹性分析包括(F) 频率扫描和(G) 应变幅度扫描。(H) 数字照片展示可注射性与形状适应性。(I) 剪切粘度曲线。(J) 通过剪切与蠕变测试模拟人类眨眼动作。(K) 猪皮粘附性能经水冲洗、拉伸、折叠及扭转测试。(L) 通过搭接剪切粘附试验测得的粘附强度统计。虚线表示市售密封剂的粘附强度值。数据分析采用独立样本t检验。数据以均值±标准差表示(n=3,p>0.05(ns))。(M) CHB -Gel与 CHB @CC的降解率。数据分析采用独立样本t检验。数据以均值±标准差表示(n=3,*p<0.05)。(N) CHB @CC水凝胶中CC-CDs的累积释放曲线。
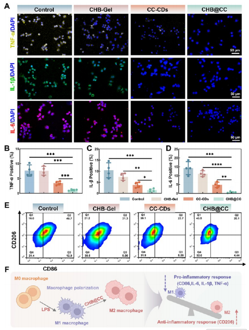
CHB @CC水凝胶抗炎与抗氧化能力的体外评估。(A) RAW 264.7细胞免疫荧光显微照片显示不同处理后 TNF - α(黄色)、IL- β(绿色)和IL-6(红色)的表达情况。细胞核经 DAPI(蓝色)复染。(B-D) (B) TNF - α 、(C) IL- βand 、(D) IL-6阳性表达的统计定量分析。采用非参数单因素方差分析结合Tukey多重比较检验进行分析。数据以均值±标准差表示(n=4,*p<0.05,**p<0.01,***p<0.001,****p<0.0001)。(E) Raw 264.7细胞与对照组、 CHB -Gel、CC-CDs及 CHB @CC水凝胶共培养后的流式细胞术分析。(F) CHB @CC调控巨噬细胞极化与炎症反应的示意图。

CHB @CC水凝胶在金黄色葡萄球菌感染角膜缺损模型中的体内治疗效果。(A)模型建立、给药及监测流程示意图。(B)裂隙灯照片及(C)治疗后第1、4、7、28天角膜钴蓝-荧光素染色结果。(D,E)角膜上皮化程度(D)与基质厚度(E)的定量统计结果。数据以均值±标准差表示(n=5)。(F)植入后不同时间点兔角膜前节光学相干断层扫描(AS-OCT)图像。红色虚线标示植入物位置。比例尺:500 μm 。

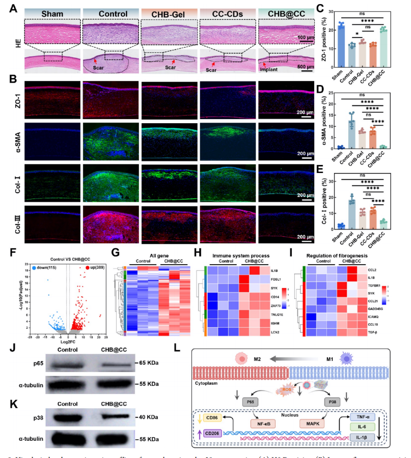
术后28天角膜修复的组织学与转录组学分析。(A)苏木精-伊红(H&E)染色。(B)ZO-1(红色)、 α -SMA(绿色)、I型胶原(绿色)、III型胶原(红色)及 DAPI(蓝色)染色的免疫荧光图像。比例尺:200 μm 。(C-E) (C)ZO-1、(D) α -SMA和(E)I型胶原的荧光强度定量分析。采用非参数单因素方差分析结合Tukey多重比较检验。数据以均值±标准差表示(n=6,p>0.05(ns)、*p<0.05及****p<0.0001)。(F)火山图及(G)对照组与 CHB @CC组差异表达基因的层次聚类热图。(H,I)GO富集分析结果:(H)免疫系统过程正向调控,(I)纤维化形成调控。(J,K)蛋白质印迹分析:(J)p65(NF -kB通路相关蛋白)与(K)p38(MAPK 通路相关蛋白), α 微管蛋白作为内参。(L) CHB @CC水凝胶调控炎症反应的分子机制示意图。
通过视网膜电图(ERG)评估视网膜功能。(A) 光刺激信号传导与ERG记录示意图。(B-E) 感染后第28天的ERG记录:(B) 对照组,(C) CHB -Gel组,(D) CC-CDs组及(E) CHB @CC组。(F,G) (F) a波与(G) b波振幅的定量分析。采用非参数单因素方差分析及Tukey多重比较检验。数据以均值±标准差表示(n=6,p>0.05(ns)、*p<0.05、**p<0.01、***p<0.001及****p<0.0001)。(H) 正常(健康兔)组与 CHB @CC组28天眼球及重要器官的代表性H&E染色图像。比例尺:100 μm 。
总结
细菌性角膜炎发展到后期,常常陷入一个恶性循环:细菌疯狂繁殖,炎症反应失控,角膜组织被不断破坏,最终只能靠角膜移植来收场。现有的抗生素和激素要么抗菌效果有限,要么影响伤口愈合,很难同时把感染、炎症和组织缺损这三个问题一并解决。最近,四川大学樊渝江团队在《ACS Nano》上发表了一项研究,他们用姜黄素和壳聚糖做原料,通过水热法合成了一种多功能碳点(CC-CDs),再把这个碳点装进一种光响应胶原/透明质酸水凝胶里,做出了一款能注射、能粘附、还能透光的复合水凝胶CHB@CC。
这个设计的巧妙之处在于“双管齐下”。壳聚糖带来的正电荷让碳点能像磁铁一样吸附到带负电的细菌表面,直接把细胞膜撕开口子,而姜黄素赋予的类超氧化物歧化酶和过氧化氢酶活性,又能清除感染带来的过量活性氧,保护角膜上皮细胞不受“误伤”。实验数据显示,这种碳点的水溶性比姜黄素本身提高了4000多倍,在100微克/毫升的浓度下能杀灭99%以上的细菌,同时让细胞存活率保持在98%以上。把碳点装进水凝胶后,这东西不仅能牢牢粘住角膜缺损处(粘附强度是医用纤维蛋白胶的6倍),还能持续释放碳点。
在兔子的细菌性角膜炎模型上,CHB@CC hydrogel表现相当亮眼:24小时内把细菌载量打掉90%,第4天抗炎细胞增加了6倍,到第28天,角膜瘢痕标志物α-SMA下降了91.8%,视网膜电图信号恢复了87.5%,基本接近正常角膜的水平。转录组分析还发现,这东西能通过抑制NF-κB和MAPK通路,把巨噬细胞从促炎的M1型往修复型的M2型拉,从源头上掐断过度炎症和瘢痕化的链条。这么一整套“杀菌-抗炎-促修复”的组合拳打下来,或许真能让不少患者免于挨那一刀。
参考文献:
DOI: 10.1021/acsnano.5c22118
- 上一款: ACS Nano | 工程自激活聚合物纳米酶
- 下一款: ACS Nano | 通过靶向 siRNA-

mxene 学术专题