Advanced Materials | 工程化非对称且高度暴露的铁单原子纳米酶,用于骨关节炎治疗中的 siMMP13 递送和铁坏死抑制
QQ学术交流群:1092348845
详细介绍
铁坏死由氧化还原失衡驱动,在骨关节炎(OA)进展中起着关键作用。尽管抗氧化纳米酶具有治疗潜力,但设计高效且靶向的抑制铁凋亡系统仍具挑战性。我们开发了一种二维氮摻杂石墨烯样纳米网(NGM),装载非对称且高度暴露的铁单原子,并携带靶向软骨的 WYRGRL 肽和 siRNA(siMMP13),形成铁酶(si-FeSA/NGM-W),作为铁剥离抑制剂以缓解骨关节炎。通过混合熔盐和锌去除,将 Zn-ZIF 去角质成具有拓扑缺陷和层级结构的超薄二维层级多孔 NGM 结构,我们创建了一个用于锚定非对称且高度暴露的铁单原子的支架。丰富的 Fe‐N 4 ‐Cl 配位活性位点引入应变和缺陷,促进电子转移,增强自由基吸附,降低反应屏障,从而增强多酶(SOD/CAT/GPx)活性。这使功能化的 si-FeSA/NGM-W 能够靶向软骨,通过下调 MMP13、上调 GPX4、恢复线粒体功能和调节炎症来抑制铁剥坏,最终实现靶向骨关节炎治疗。从机制上讲,该过程涉及抑制 IL-17 通路并增强谷胱甘肽代谢。这项工作提出了一种靶向纳米酶平台,用于通过铁遁形抑制精确治疗 OA。

该研究以题为“Engineering Asymmetric and Highly Exposed Fe Single-Atom Nanozymes for siMMP13 Delivery and Ferroptosis Inhibition in Osteoarthritis Therapy”发表在Advanced Materials上。

si-FeSA/ NGM -W合成示意图及仿生SOD、CAT和GPx清除活性氧(ROS)的原理

(b)原子力显微镜(AFM)形貌及对应高度分布图(右图)。比例尺:200纳米。(c)透射电子显微镜(TEM)图像。比例尺:200纳米。(d,e)FeSA/ NGM SAzyme的能量色散谱(EDS)映射图像;比例尺:100纳米。(f)像差校正高角度环形暗场扫描透射电子显微镜(AC- HAADF -STEM)图像,显示原子尺度结构

FeSA/ NGM 纳米酶的酶活性与电子结构分析。(a-c) FeSA/ NGM 和FeNASA/ NGM 纳米酶对(a)超氧化物歧化酶(SOD)、(b)过氧化氢酶(CAT)及(c)谷胱甘肽过氧化物酶(GPx)活性的浓度依赖性模拟。(d) 通过不同浓度下纳米酶变体的O2生成速率量化过氧化氢分解效率。(e-h) 电子自旋共振(ESR)谱显示FeSA/ NGM 的活性氧清除能力:(e,f) 不同浓度下超氧自由基(O2∙−)的消除,(g,h) 氢氧自由基(∙OH)的消除。(i,j) 电子结构表征:(i) 差分电荷密度分布,(j) FeSA/ NGM 的投影态密度(PDOS)。红色/绿色区域表示电子积累/耗尽。(k) FeSA/ NGM 上关键中间体(过氧化氢、O2、水、O)的吸附构型与 PDOS 分析。(l,m) 模拟SOD/CAT活性的FeSA/ NGM 上过氧化氢还原路径的自由能比较曲线与 NGM 对照组。能量值已归一化至初始反应物状态(0 eV)。数据以均值±标准差表示(n=3)。

si-FeSA/ NGM -W纳米酶在软骨细胞模型中的多模态功能表征。(a,c)孵育12小时后 FITC 标记的FeSA/ NGM 与si-FeSA/ NGM -W的细胞摄取动力学。(a)代表性共聚焦显微镜图像。(c)荧光强度通过ImageJ软件进行量化。比例尺:100 µm 。(b,d)Cy5标记纳米酶在离体关节软骨中的靶向效率。(b)荧光分布;(d)荧光穿透深度量化。比例尺:1000 µm 。

SAzymes通过清除活性氧(ROS)保护软骨细胞免于凋亡和炎症的机制研究。(a)钙黄绿素AM(绿色,活细胞)与碘化丙啶(PI,红色,死细胞)染色的软骨细胞代表性共聚焦激光扫描显微镜(CLSM)图像。比例尺:500 µm 。(b)活/死细胞比率的定量荧光分析。(c)通过AnnexinV-APC/7- AAD 染色的流式细胞术凋亡分析。(d)通过 JC -1染色评估的线粒体膜电位 CLSM 图像(聚集体:红色;单体:绿色)。

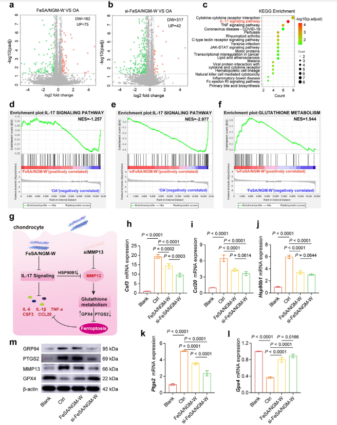
关于SAzymes缓解骨关节炎潜在生物学机制的研究。(a)火山图显示FeSA/ NGM -W组与OA组mRNA表达变化。(b)火山图显示si-FeSA/ NGM -W组与OA组mRNA表达变化。(c)交叉基因的 KEGG 富集结果。(d,e)IL-17通路 GSEA 图。(f)谷胱甘肽代谢 GSEA 图。(g)FeSA/ NGM -W与si-FeSA/ NGM -W治疗OA的潜在分子机制。(h-j)IL-17通路相关基因的qPCR分析。(k,l)铁死亡相关基因的qPCR分析结果。(m)以肌动蛋白为内参的软骨细胞中IL-17通路及铁死亡相关蛋白的Western blot检测。数据以均值±标准差表示(n=3)。P值通过单因素方差分析评估并用星号标记。

SAzyme处理的OA模型的体内生物分布、关节滞留及步态分析。(a) FeSA/ NGM 纳米酶介导的OA体内缓解示意图。(b) 膝关节内注射后,OA诱导大鼠膝关节中Cy5标记的FeSA/ NGM(上)与Cy5标记的siFeSA/ NGM -W(下)的时序荧光成像。(c) 膝关节荧光强度的定量分析。(d) FeSA/ NGM -W膝关节内注射24小时后主要器官(心脏、肝脏、脾脏、肺和肾脏)的离体荧光成像。(e) 器官荧光信号定量分析。(f,g) 步态分析示意图。为记录步态,将OA大鼠置于压力感应轨道中,记录左前爪(LF)、左后爪(LH)、右前爪(RF)和右后爪(RH)的运动。(h–k) 各治疗组步态参数比较:步长(h)、支撑期(i)、摆动期(j)和步长(k)。数据以均值±标准差表示(n=3)。P值通过单因素方差分析评估,并用星号标注。
OA疗法的体内效应。(a,b) 微CT图像展示了治疗后4周和8周时相应治疗的效果。图像以二维形式展示在顶部,三维形式展示在底部。(c) 通过微CT定量分析评估大鼠胫骨小梁质量。用于骨评估的定量分析参数包括:骨体积分数(BV/TV)、骨表面密度(BS/BV)、小梁骨数量(Tb.N)、小梁骨结构厚度(Tb.Th)。
总结
骨关节炎的进展与软骨细胞内铁死亡密切相关——活性氧堆积、谷胱甘肽耗竭、GPX4失活,最终导致线粒体崩解和基质降解。广西医科大学与中科院生物物理所团队在《Advanced Materials》发表研究,他们用混合熔盐剥离策略,将Zn-ZIF前体转化为超薄二维氮掺杂石墨烯纳米网,并在其上锚定不对称配位的Fe-N4-Cl单原子位点,再偶联软骨靶向肽WYGRGL和MMP13的siRNA,构建了一种名为si-FeSA/NGM-W的多功能纳米酶。
这个结构设计的精妙之处在于:二维多孔纳米网让铁单原子高度暴露,Fe-N4-Cl的不对称配位诱导晶格应变和缺陷富集,加速电子转移,降低反应能垒。DFT计算显示,Fe的d带中心上移,与氧中间体的杂化增强,使得SOD、CAT和GPx三种酶活协同提升——既能将超氧阴离子转化成过氧化氢,又能把过氧化氢分解成水,还能清除羟基自由基,相当于给软骨细胞装了一套完整的抗氧化流水线。体外实验里,8微克/毫升的si-FeSA/NGM-W把H₂O₂诱导的活性氧打掉64.5%,线粒体膜电位恢复91.7%,IL-1β和MMP13的表达被明显摁住,GPX4被拉起来。转录组测序揭示,这背后是IL-17通路被抑制、谷胱甘肽代谢被激活。
参考消息:
DOI: 10.1002/adma.202520951
- 上一款: Theranostics | 针对 TGF
- 下一款: ACS Nano | 通过靶向 siRNA-

mxene 学术专题