IF: 13.2! Injectable MXene Hydrogel: A New Breakthrough in Alveolar Bone Repair for Diabetes
QQ Academic Group: 1092348845
Detailed
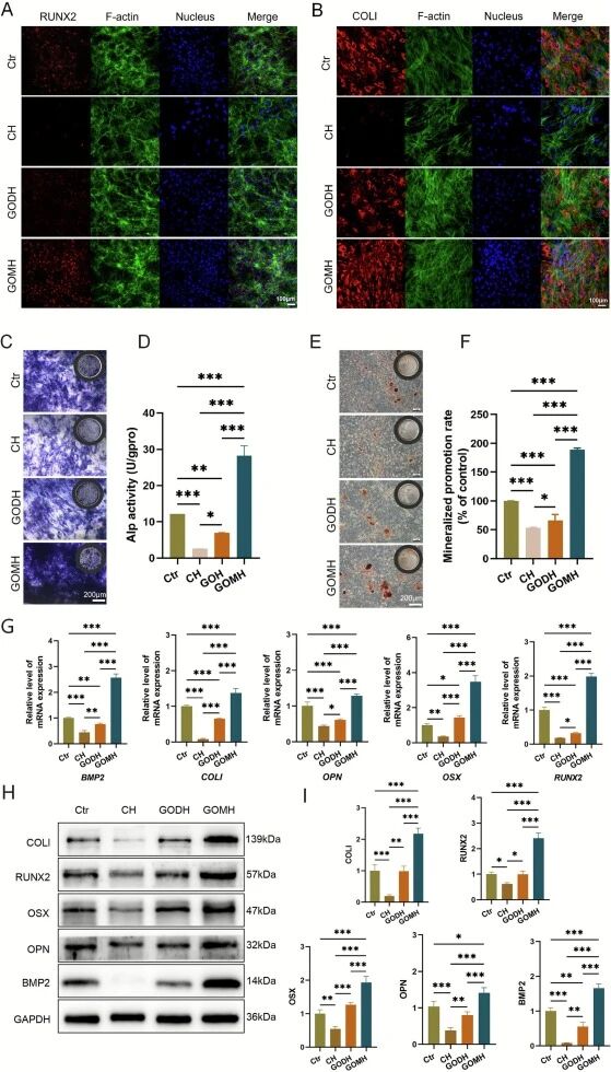
This study addresses multiple challenges in the repair of alveolar bone defects in diabetes, such as immune microenvironment imbalance caused by oxidative stress, increased risk of infection due to hyperglycemia, and poor adaptability to irregular bone defect shapes. A Ti₃C₂ MXene nanosheet-based injectable composite hydrogel system was developed. In this study, by combining MXene nanosheets with matrices such as gelatin methacryloyl (GelMA) and oxidized sodium alginate (ODex), a double network hydrogel structure was constructed.It possesses excellent injectability, self-healing ability, and tissue adhesion, allowing it to precisely fill and stably remain in irregular defect sites. Functionally, the integrated MXene nanosheets act as efficient reactive oxygen species scavengers, effectively alleviating oxidative stress damage in the diabetic microenvironment and helping to restore immune homeostasis;At the same time, its photothermal conversion properties allow the material to achieve on-demand antibacterial treatment under near-infrared light, controlling the risk of infection. This multifunctional hydrogel system provides an innovative material solution for efficient alveolar bone regeneration under diabetic conditions through the synergistic effects of antioxidation, antibacterial action, and physical support.







Original Source
Journal Name:Chemical Engineering Journal
Release Date:2025-12-12
DOI:10.1016/j.cej.2025.171850
Research and Development Team:Yue Yan, Yifan Li, Zijiang Yang, Hai Xu, Jia Yan, Hanbang Chen, Xufeng Chen, Yuanyuan Wang, Shijia Tang, Feimin Zhang
- Previous: Biomaterials | Gradien
- Next: IF: 20.3! New Breakthr

Academic Frontier