IF: 20.3! New breakthrough in mitochondria-targeted hydrogel: Treating periodontitis without antibiotics, precisely regulating immunity and microbial balance
QQ Academic Group: 1092348845
Detailed
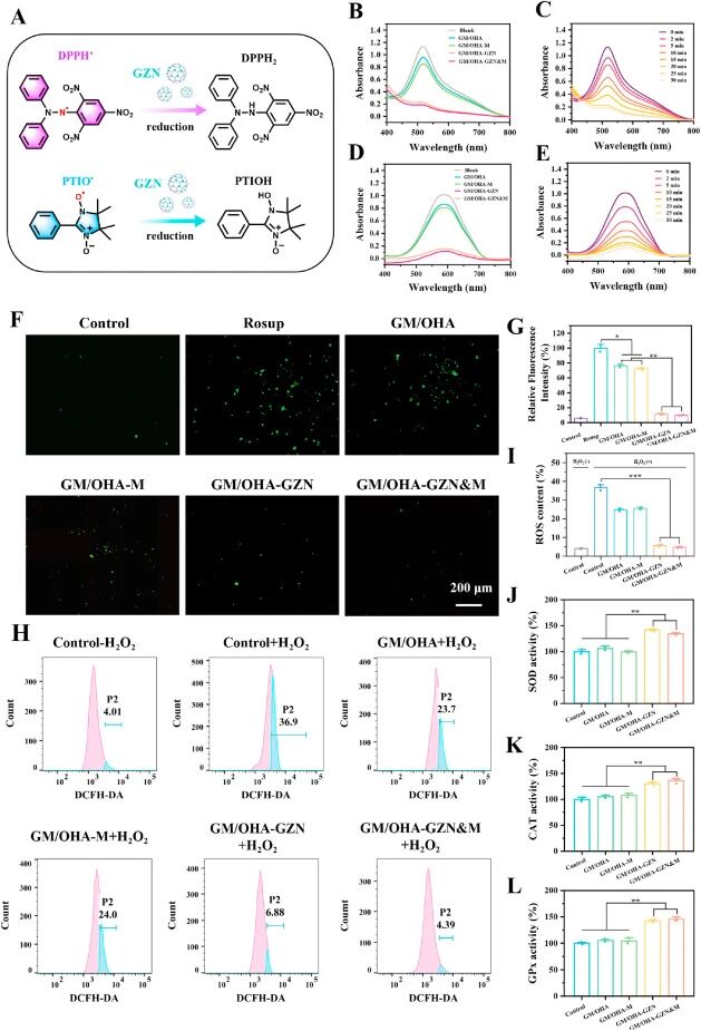
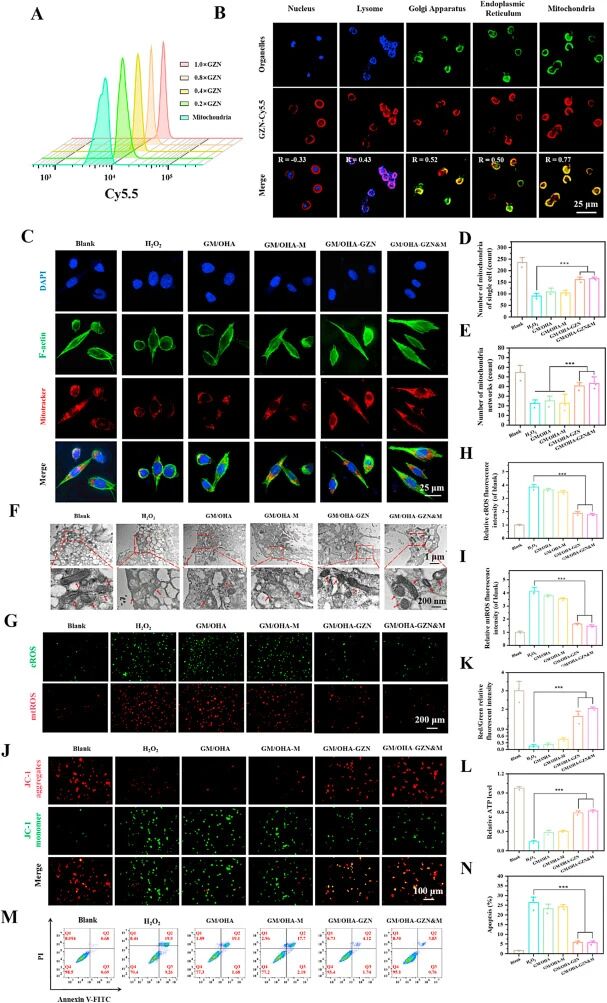
This article was published on December 13, 2025, in Bioactive Materials (Impact Factor 20.3), titled "Mitochondria-Targeted Injectable Hydrogel for Periodontitis Treatment via Oral Immunity and Microbiota Modulation." The study addresses the challenges of antibiotic resistance and microbial imbalance in periodontitis treatment by designing a novel injectable hydrogel platform named GM/OHA-GZN&M. This platform achieves antibiotic-free comprehensive periodontitis therapy by disrupting subgingival biofilms, remodeling the immune microenvironment, and regulating oral microbial balance. In vivo experiments showed that the hydrogel significantly inhibited inflammation and promoted alveolar bone regeneration, providing a new strategy for periodontitis treatment.







Original Source
Journal: Bioactive Materials
Publication Date: 2025-12-13
DOI: 10.1016/j.bioactmat.2025.12.002
Team: Academician Liang Xingjie’s team at Guangzhou Medical University (Su Kaize, Yan Yingda, etc.)
- Previous: Advanced Science | AI-
- Next: IF: 20.3! New Breakthr

Academic Frontier