Nature Subtitle: Natural Micron-sized Particles Regulate Vaccine Responses in Aging Populations
QQ Academic Group: 1092348845
Detailed
Aging impairs immune function and reduces vaccine efficacy, but whether dendritic cells, as the core cells that initiate immune responses through antigen presentation, cause this decline remains unclear. Through single-cell RNA sequencing analysis of lymph node changes after vaccination in young and aged mice, we discovered defects in dendritic cell migration during aging and gene characteristics related to dysfunction in migratory dendritic cells, and linked these defects to the weakened vaccine response observed during aging. Additionally, we demonstrated that oral yeast-derived nanoparticles can increase the expression of the chemokine receptor CCR7 in intestinal dendritic cells, promoting their migration to the lymph nodes in response to chemotactic signals after vaccination, thereby enhancing the vaccine-induced immunity in aging animals. These findings reveal a key mechanism of immune aging and provide a non-invasive strategy for improving the function of dendritic cells and vaccine efficacy in the context of aging.
Aging is accompanied by progressive degeneration of multiple physiological systems, including thymus atrophy, cellular senescence, innate immune dysregulation, and chronic inflammation. During the COVID-19 pandemic, age was one of the most critical factors contributing to severe COVID-19 syndrome. Although vaccines have been successful, elderly individuals typically exhibit weakened antibody responses, reduced effector T cell responses, and impaired immune memory formation after vaccination. Given the increasing threat of various infectious pathogens, how to enhance the efficacy of vaccines in the elderly population is a crucial public health goal worldwide, especially in developing countries. Moreover, understanding its underlying mechanisms is crucial for tailoring vaccination strategies specifically for the elderly population and enhancing their protection against various infectious diseases.
The production of antigen-specific antibodies after vaccination occurs through two main cellular pathways: an extracellular response to antigen exposure with an early antibody surge; and a germinal center reaction in the lymph nodes that produces long-lasting plasma cells and memory B cells. Recent studies have shown that the main reason for the weakened vaccine response in aging mice may include reduced initial T cell and B cell production, impaired CD4-positive T cell responses, spatial dysregulation of follicular helper T cells, insufficient clonal diversity of epitope-specific T cells, and dysregulation of cytokine production. Dendritic cells are key antigen-presenting cells in the immune system and play a central role in initiating immune responses. Although several age-related immune cell defects have been revealed, studies on the impact of dendritic cell defects on the vaccine response after immunization and their underlying mechanisms are limited.
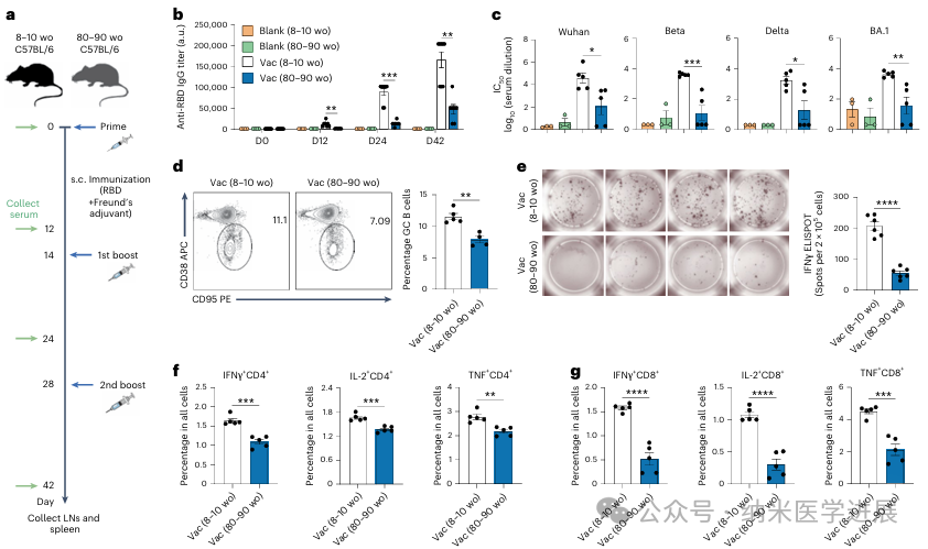
Traditional type 2 dendritic cells are a subgroup of dendritic cells that play a major role in initiating and shaping CD4-positive T cell responses, especially Th2 and Th17 responses. In this study, we found that age-related dendritic cell migration defects play a key role in the weakened immune response observed after vaccination in aged mice. Compared to young mice, the number and frequency of migratory cDC2 in the lymph nodes of aged mice decreased significantly after immunization, while other dendritic cell subpopulations did not show such changes. We found a significant positive correlation between the reduced number of migratory cDC2 in aged mice and the decreased serum antibody titers. Notably, we found that oral yeast-derived nanoparticles can enhance the vaccine response in aged mice and supplement migratory cDC2 in the lymph nodes. We further found that oral YNP can effectively promote the expression of CCR7 in intestinal dendritic cells, using Kaede mice to prove that this promotes their migration from the intestine to secondary lymphoid organs in response to chemokines after immunization. We identified the defect of migratory cDC2 in the lymph nodes of aged mice after vaccination, and explored an oral intervention strategy through the intestinal-immune dialogue, which has potential safety, low cost and non-invasive characteristics, to overcome the low responsiveness of elderly individuals.
Original link: https://doi.org/10.1038/s43587-026-01068-4
Aging is accompanied by progressive degeneration of multiple physiological systems, including thymus atrophy, cellular senescence, innate immune dysregulation, and chronic inflammation. During the COVID-19 pandemic, age was one of the most critical factors contributing to severe COVID-19 syndrome. Although vaccines have been successful, elderly individuals typically exhibit weakened antibody responses, reduced effector T cell responses, and impaired immune memory formation after vaccination. Given the increasing threat of various infectious pathogens, how to enhance the efficacy of vaccines in the elderly population is a crucial public health goal worldwide, especially in developing countries. Moreover, understanding its underlying mechanisms is crucial for tailoring vaccination strategies specifically for the elderly population and enhancing their protection against various infectious diseases.
The production of antigen-specific antibodies after vaccination occurs through two main cellular pathways: an extracellular response to antigen exposure with an early antibody surge; and a germinal center reaction in the lymph nodes that produces long-lasting plasma cells and memory B cells. Recent studies have shown that the main reason for the weakened vaccine response in aging mice may include reduced initial T cell and B cell production, impaired CD4-positive T cell responses, spatial dysregulation of follicular helper T cells, insufficient clonal diversity of epitope-specific T cells, and dysregulation of cytokine production. Dendritic cells are key antigen-presenting cells in the immune system and play a central role in initiating immune responses. Although several age-related immune cell defects have been revealed, studies on the impact of dendritic cell defects on the vaccine response after immunization and their underlying mechanisms are limited.
Traditional type 2 dendritic cells are a subgroup of dendritic cells that play a major role in initiating and shaping CD4-positive T cell responses, especially Th2 and Th17 responses. In this study, we found that age-related dendritic cell migration defects play a key role in the weakened immune response observed after vaccination in aged mice. Compared to young mice, the number and frequency of migratory cDC2 in the lymph nodes of aged mice decreased significantly after immunization, while other dendritic cell subpopulations did not show such changes. We found a significant positive correlation between the reduced number of migratory cDC2 in aged mice and the decreased serum antibody titers. Notably, we found that oral yeast-derived nanoparticles can enhance the vaccine response in aged mice and supplement migratory cDC2 in the lymph nodes. We further found that oral YNP can effectively promote the expression of CCR7 in intestinal dendritic cells, using Kaede mice to prove that this promotes their migration from the intestine to secondary lymphoid organs in response to chemokines after immunization. We identified the defect of migratory cDC2 in the lymph nodes of aged mice after vaccination, and explored an oral intervention strategy through the intestinal-immune dialogue, which has potential safety, low cost and non-invasive characteristics, to overcome the low responsiveness of elderly individuals.
Original link: https://doi.org/10.1038/s43587-026-01068-4
- Previous: Nature Nano: Nanometer
- Next: 没有了...

About us