hotline:
17715390137
Tel/Wechat:
18101240246 (Technology)
0512-68565571
Email:mxenes@163.com (Sales Engineer)bkxc.bonnie@gmail.com
Scan the code to follow or search the official account on WeChat:
2D Materials Fronrier After paying attention,
click on the lower right corner to contact us,
Enter enterprise WeChat.
Professional Services Online
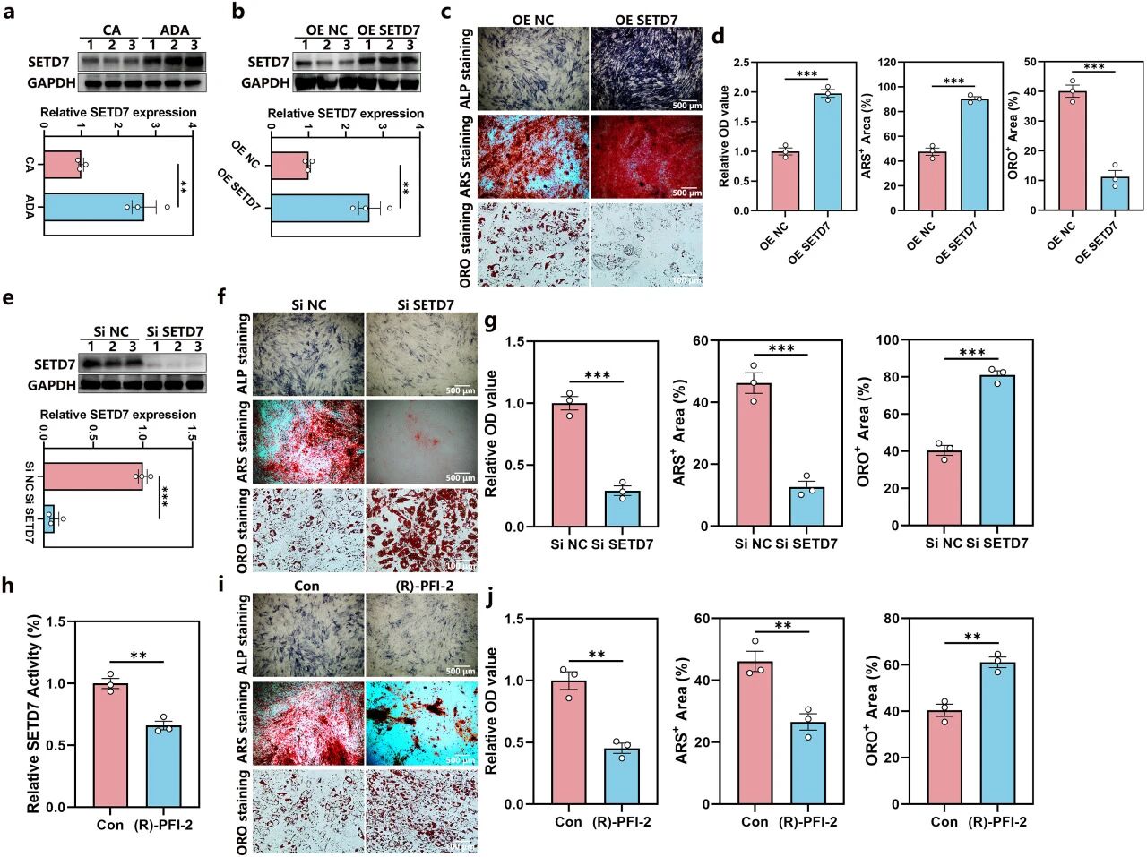
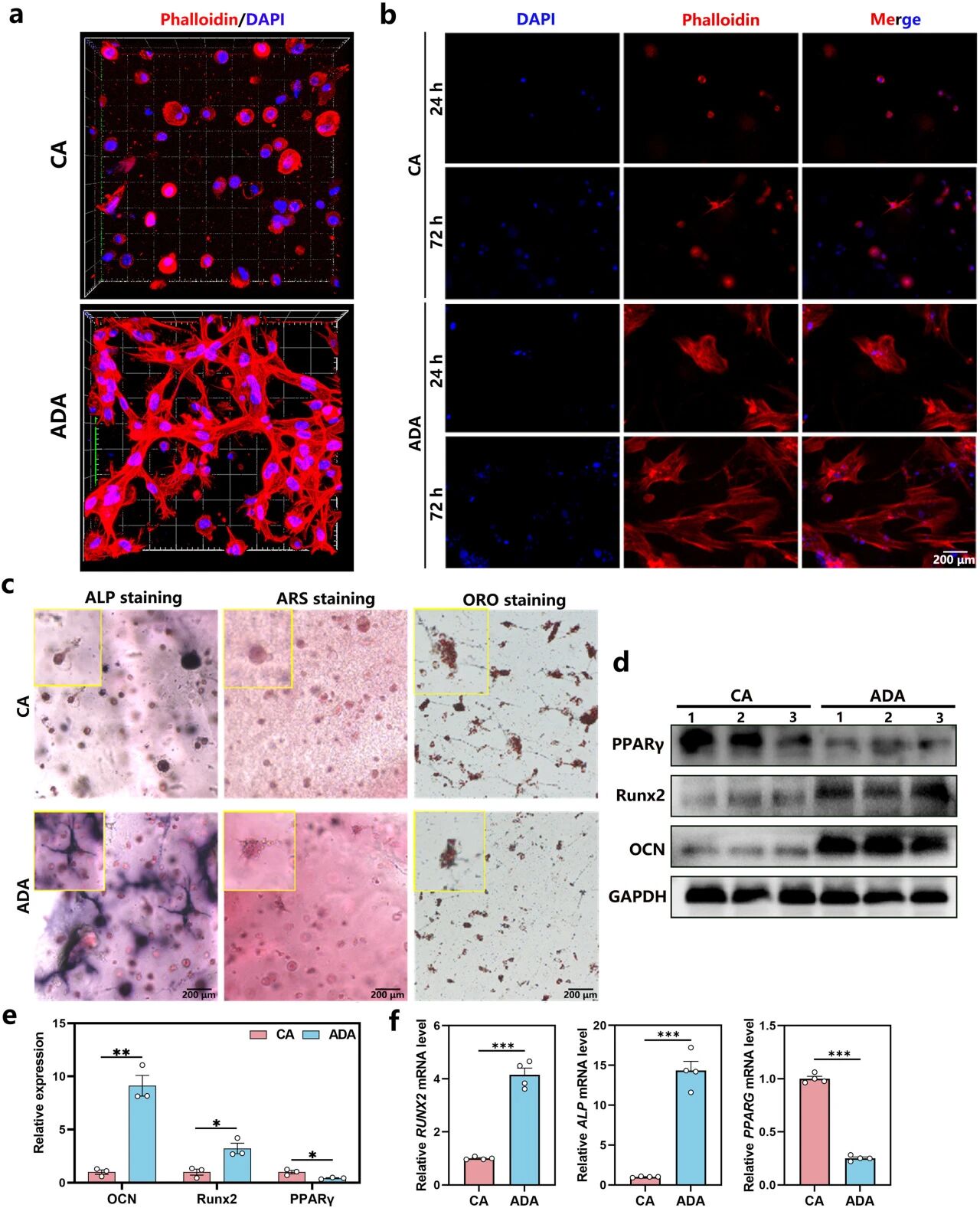
This study developed a novel light-responsive dynamic hydrogel aimed at precisely regulating mesenchymal stem cells at the epigenetic level through dynamic changes in the physical microenvironment. The study found that the hydrogel could effectively downregulate the expression level of the histone methyltransferase SETD7 within cells through its dynamic mechanical properties. This epigenetic regulation significantly promoted the differentiation of mesenchymal stem cells toward the osteogenic lineage while inhibiting their differentiation toward the adipogenic lineage, thereby accelerating the repair and regeneration of bone defects in animal models. This study provides a new strategy for intervening in the epigenetic state of cells and regulating tissue regeneration through materials science approaches.
Graphic Mind Map

Material Development
Material / material
The core material developed in this study is a light-responsive dynamic hydrogel. It is mainly composed of a specific polymer network, within which photosensitive groups are embedded.
Function / Function
Under the trigger of light of a specific wavelength, the chemical bonds inside this hydrogel undergo reversible breaking and reformation, thereby achieving a dynamic and reversible reduction in the overall material hardness. This controllable "softening" physical signal serves as the physical basis for subsequently regulating the epigenetic state and differentiation behavior of cells.
Idea Extension
The paradigm revealed by this study, "dynamic physical signals → epigenetic reprogramming → cell fate transition," opens up broad avenues for the design of tissue regeneration materials:
Target Expansion: Other epigenetic factors sensitive to mechanical signals (such as demethylases, acetylases, etc.) can be systematically screened and validated as targets for new material design, achieving precise regulation of regeneration in different tissues (such as cartilage, nerve).
System Complexity: Develop dynamic hydrogels that can respond to multiple stimuli (such as enzymes, pH, mechanics) to simulate more complex in vivo microenvironment changes, enabling more refined and temporal guidance of cell behavior.
Cross-Disciplinary Applications: This idea can be extended to disease model research, for example, using dynamic materials to simulate the stiffening processes of fibrotic or tumor matrices, studying the mechanisms by which they drive disease progression through epigenetic pathways, and providing a platform for intervention.
Original Source
Journal Name: Bioactive Materials
Publication Date: February 11, 2026
DOI: 10.1016/j.bioactmat.2026.01.019
Research Team: Xudong Xie, Liangcong Hu, Yueman Zhang, Bobin Mi, Xiaoyue Xu, Chong Ding, Yiming Li, Fawwaz Al-Smadi, Xiangyu Chu, Yuan Xiong, Kunyu Zhang, Liming Bian, Guohui Liu
| Reminder: Beijing Beike New Material Technology Co., Ltd. supplies products only for scientific research, not for humans |
| All rights reserved © 2019 beijing beike new material Technology Co., Ltd 京ICP备16054715-2号 |