hotline:
17715390137
Tel/Wechat:
18101240246 (Technology)
0512-68565571
Email:mxenes@163.com (Sales Engineer)bkxc.bonnie@gmail.com
Scan the code to follow or search the official account on WeChat:
2D Materials Fronrier After paying attention,
click on the lower right corner to contact us,
Enter enterprise WeChat.
Professional Services Online
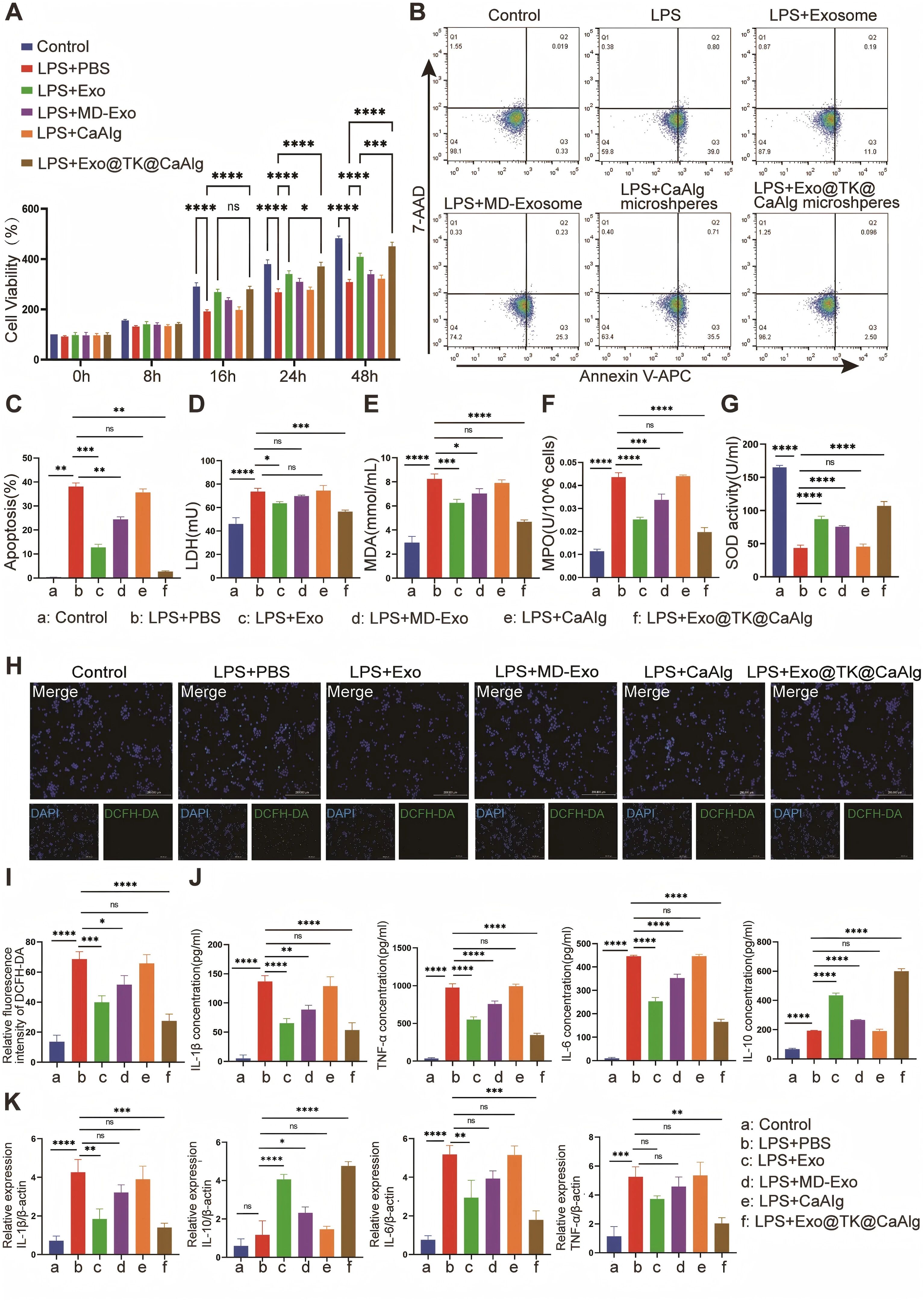
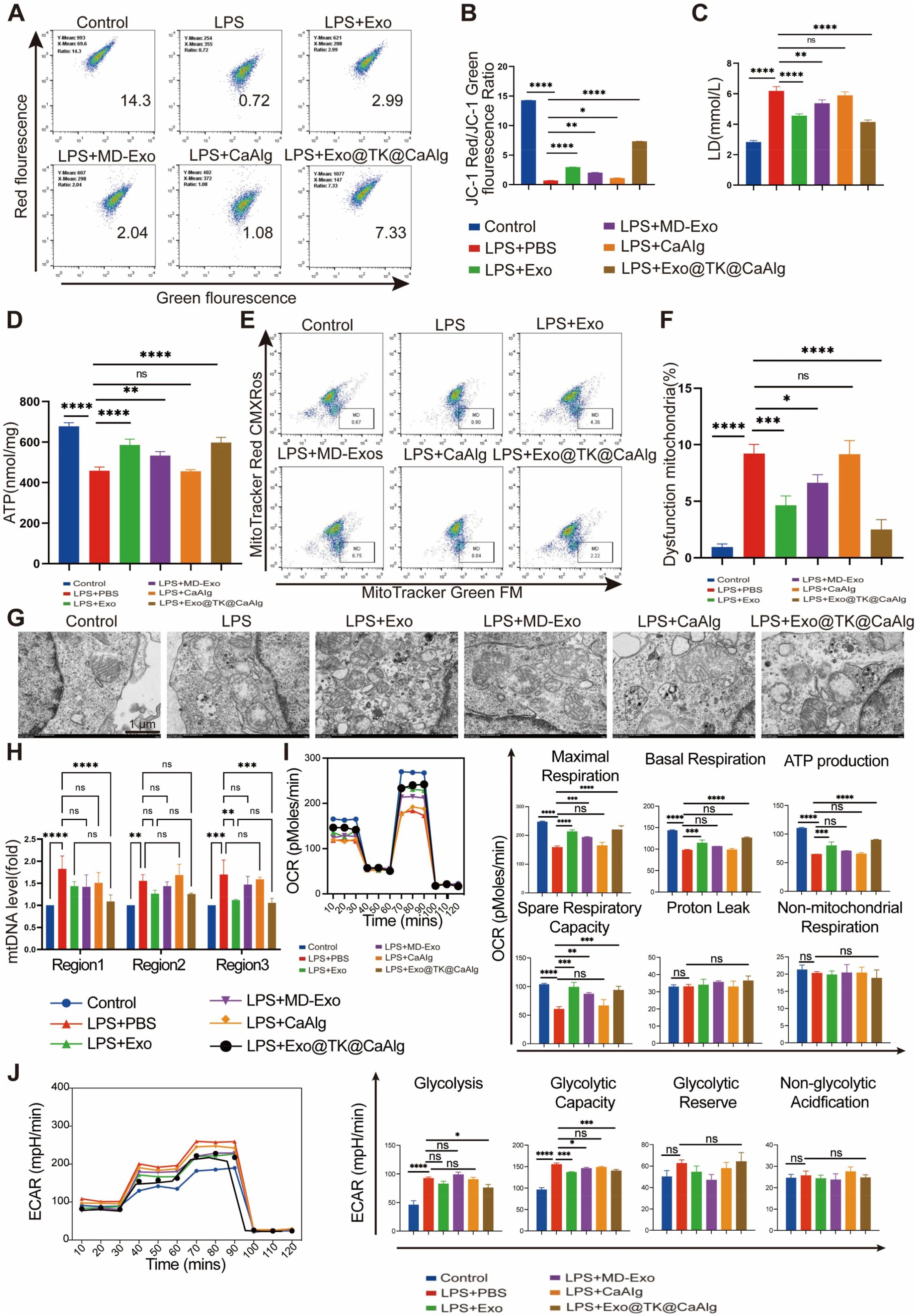
This paper investigates a novel intelligent nebulized delivery system. Targeting the pathological mechanisms of acute lung injury (ALI) and acute respiratory distress syndrome (ARDS), ROS-responsive hydrogel microspheres were developed, loaded with exosomes derived from human umbilical cord mesenchymal stem cells. This system aims to deliver directly to the lungs via nebulization to alleviate oxidative stress and inflammatory responses, thereby improving lung function and tissue repair. The relevant literature title was published in the journal Materials Today Bio.
Innovations
01
ROS-Responsive Design
Sulfur-phosphorus bonds are introduced into the microspheres, enabling them to specifically respond to and scavenge excessive reactive oxygen species, achieving targeted intervention in oxidative stress environments.
02
Aerosolized Delivery Strategy
The microspheres are small in size, suitable for non-invasive aerosol inhalation delivery, achieving efficient local administration in the lungs while avoiding systemic side effects.
03
Multifunctional Therapeutic Mechanism
By combining the anti-inflammatory and reparative functions of exosomes, the microspheres can synergistically enhance the integrity of the pulmonary capillary barrier, reduce protein leakage, restore mitochondrial function, and promote the polarization of macrophages toward an anti-inflammatory phenotype.
Illustrated Mind Map

Material Development
Material / material
Exo@TK@CaAlg hydrogel microspheres, composed of a calcium alginate matrix modified with thio-phosphate bonds, loaded with exosomes derived from human umbilical cord mesenchymal stem cells.
Function / Function
This material has excellent ROS scavenging ability, biocompatibility, and specific responsiveness to oxidative stress, and can be efficiently delivered to the lungs through nebulization, exerting effects to alleviate oxidative stress and inflammation.
Original Source
Journal Name: Materials Today Bio
Publication Date: February 4, 2026
DOI: 10.1016/j.mtbio.2026.102868
Research Team: Chang Liu, Guoan Xiang, Yan Cao, Jianqiao Xu, Xiaoxiang Hu, Shoulong Deng, Kun Xiao, Lixin Xie
| Reminder: Beijing Beike New Material Technology Co., Ltd. supplies products only for scientific research, not for humans |
| All rights reserved © 2019 beijing beike new material Technology Co., Ltd 京ICP备16054715-2号 |