咨询热线:
17715390137
18101240246
18914047343
邮件:mxenes@163.com
扫码关注或微信搜索公众号:
二维材料Fronrier
关注后点击右下角联系我们,
进入企业微信。
专业服务在线
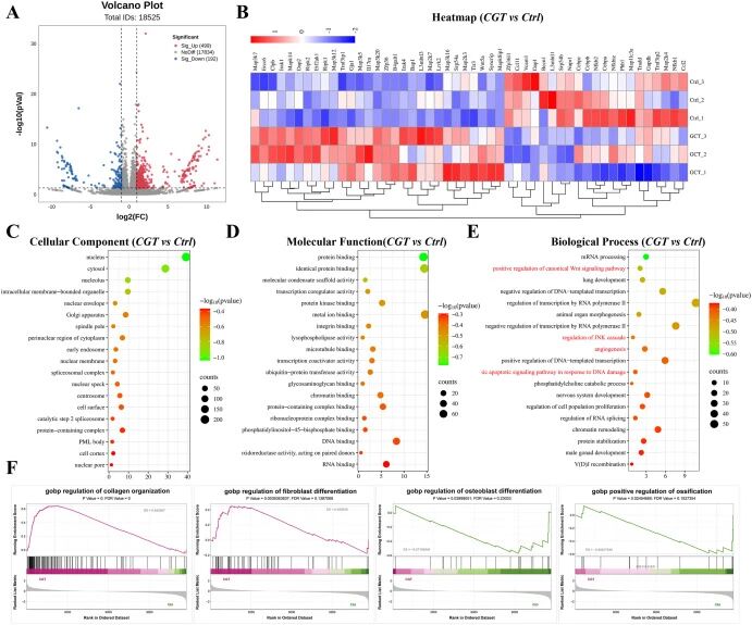
本研究聚焦于解决肌腱损伤后修复质量差、易出现异位骨化等临床难题。团队设计并开发了一种能够响应活性氧(ROS)的功能性水凝胶材料CGT,该材料以辣椒素作为核心生物活性成分。
在体外实验中,研究团队在IL-1β诱导的炎症环境下测试了CGT水凝胶对腱干细胞/祖细胞(TSPC)功能的影响。研究发现,CGT水凝胶能够显著改善TSPC的功能障碍,上调包括Scx、Tnmd和Mkx在内的腱源性标志物表达水平,并促进胶原蛋白的合成。
同时,CGT水凝胶有效抑制了成骨分化趋势,表现为成骨标志物(OCN、Runx-2)的下调,碱性磷酸酶(ALP)活性降低以及钙结节形成的抑制。
从作用机制角度,研究揭示CGT可能通过抑制PI3K-AKT-mTOR信号通路,减弱促炎细胞因子(IL-6、TNF-α、IL-1β)的分泌,从而调控炎症微环境。
在动物实验层面,研究团队将CGT水凝胶单独或联合外源性TSPCs应用于SD大鼠的跟腱缺损模型。术后8周的评估结果显示,治疗组实现了有序的胶原纤维再生,炎症反应减轻,且有效抑制了异位骨化的形成,同时表现出良好的生物安全性。
创新点
01
材料设计创新
本研究开发的ROS响应型水凝胶实现了生物活性分子的可控释放。与传统水凝胶相比,CGT水凝胶能够对肌腱损伤部位的微环境特异性标志物——活性氧(ROS)产生响应,实现辣椒素的靶向释放。
这种智能释放特性避免了一般生长因子的“爆释”现象,提高了治疗效果并降低了潜在毒性。
02
多靶点治疗策略
CGT水凝胶同时作用于炎症调控和细胞分化调控两个关键环节。它不仅通过辣椒素调节PI3K-AKT-mTOR通路,抑制炎症因子分泌,改善损伤部位的炎症微环境。
还直接促进TSPCs向腱细胞方向分化,抑制异常成骨分化,从多个层面协同促进肌腱再生。
03
机制深入研究
研究不仅验证了CGT水凝胶的治疗效果,还深入探讨了其分子作用机制。通过抑制PI3K-AKT-mTOR轴,CGT水凝胶重构了有利于肌腱再生的微环境。
这一发现为理解生物材料-细胞相互作用提供了新视角,超越了单纯的材料支撑功能传统认知






原文来源
期刊名称:Materials Today Bio
发布日期:2025年12月24日
DOL:10.1016/j.mtbio.2025.102707
研发团队:Yun-Liang Zhu, Si-Chao Gu, Bao-Liang Lu, Hu Sun, Zai-Yong Guan, Rui-Hua Zhou, Ting-Yong Sun, Wen Gao, Shi-Yuan Fang
![]() |
![]() |
![]() |
![]() |
| 二维材料Frontier | 生物纳米材料前沿 | MXenes Frontier | 纳米医学Frontier |
|
版权所有 © 2019 北京北科新材科技有限公司
All rights reserved. 京ICP备16054715号-2 |
扫一扫