购物车 0 注 册   |   登 录

学术前沿

 
联系我们

咨询热线:

17715390137

18101240246

18914047343

邮件:mxenes@163.com

扫码关注或微信搜索公众号:

二维材料Fronrier
关注后点击右下角联系我们,

进入企业微信。

专业服务在线

学术前沿
您的位置: 首页 > 学术前沿 > 水凝胶

IF:13.3!时序调控,骨脉同生:仿生水凝胶支架为颅骨再生提供新策略

文章来源:北科纳米专业的纳米材料合成专家 浏览次数:492时间:2026-01-28 设计合成:18101240246

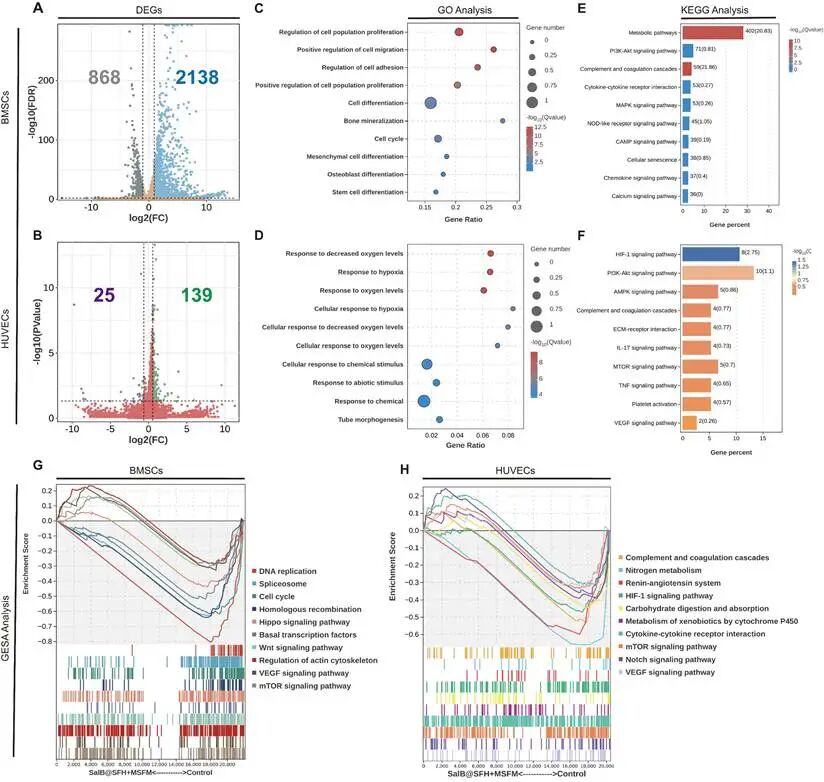
本文研究了一种用于颅骨缺损修复的时间功能性复合水凝胶支架,该支架能够通过顺序调节血管生成和骨生成来促进血管化骨的再生。传统骨修复材料往往作为惰性填充物,难以动态协调骨再生过程中不同生物学事件发生的时序。本研究针对这一挑战,设计了一种基于丝素蛋白的复合水凝胶系统,整合了载有丹酚酸B的缓释水凝胶和矿化丝素蛋白水凝胶微球,通过组分的差异降解动力学,实现了“先促进血管生成,后增强成骨”的仿生修复过程。相关工作以题为《A temporally functional composite hydrogel scaffold for cranial defect repair via sequential modulation of angiogenesis and osteogenesis》发表于国际期刊 Theranostics


创新点

01

时序调控策略

本研究最核心的创新在于突破了传统材料被动支撑的局限,提出了“时序调控” 的修复策略。支架通过控制不同生物活性因子的释放动力学,在修复早期优先促进血管生成,为后续骨组织再生提供营养和细胞支持;在后期则重点增强成骨分化,从而模拟了天然骨愈合的有序过程 。

02

双模块协同设计

支架采用了功能模块化的设计思路。载有丹酚酸B的水凝胶模块主要负责早期招募内皮细胞、促进血管形成;而矿化水凝胶微球模块则模拟骨基质的微环境,为骨髓间充质干细胞的粘附、增殖和成骨分化提供晚期信号和力学支撑。两个模块协同作用,共同确保了再生微环境的有序演替 。


材料开发


材料 / material

本研究开发的材料是一种复合水凝胶支架,其主要组成部分包括:

丝素蛋白缓释水凝胶:作为基体材料,负载具有促血管生成作用的丹酚酸B。

矿化丝素蛋白水凝胶微球:分散于基体水凝胶中,提供成骨诱导信号 。

功能 / Function

该材料的功能并非简单的“1+1=2”,而是实现了时序性的功能递进。在植入初期,丹酚酸B的快速释放有效促进了内皮细胞的迁移和管状结构形成,加速了缺损区的血管化进程。随着时间推移,矿化微球持续发挥作用,显著增强了碱性磷酸酶活性、钙结节沉积等成骨指标,最终实现高质量的骨缺损修复 。


原文来源

期刊名称:Theranostics

发布日期:2026年01月01日

DOI:10.7150/thno.119835

研发团队:本研究由苏佳灿、陈菊祥等研究人员共同完成 。






       北科纳米-学术前沿公众号
二维材料Frontier 生物纳米材料前沿 MXenes Frontier 纳米医学Frontier

 

温馨提示:北京北科新材科技有限供应产品仅用于科研,不能用于人体。部分网站示意图源自互联网,图片仅供参考,请以实际测试结果为准,如有侵权请联系我们立即删除。产品参数仅供参考,请以实际值为准!
版权所有 © 2019 北京北科新材科技有限公司
All rights reserved. 京ICP备16054715号-2
纳米合成
18101240246
电话咨询
17715390137
扫一扫

扫一扫