咨询热线:
17715390137
18101240246
18914047343
邮件:mxenes@163.com
扫码关注或微信搜索公众号:
二维材料Fronrier
关注后点击右下角联系我们,
进入企业微信。
专业服务在线
拔牙后有效的伤口愈合和功能性骨再生仍是临床挑战,凸显了应对牙槽管理复杂、多阶段且转化性需求所需的多功能策略的巨大需求。本研究通过将益生菌 Lactobacillus rhamnosus GG(LGG)和磷酸钙纳米颗粒(CP NPs)整合到可光聚聚(乙二醇,PEG)基质中,制成了可注射的活性生物治疗水凝胶。在原位注射并用牙科蓝光激活后,水凝胶迅速形成一个贴合、保护性且具有生物活性的支架,连接到拔牙槽。在治疗方面,LGG 益生菌通过抗菌和免疫调节生物活性重塑伤口微环境,促进早期愈合。同时,LGG 还能促进 CP 细胞 NPs 释放钙和磷酸离子,与微生物辅助的生物矿化协同,促进成骨分化和骨骼再生。体外和体内验证证实,这种益生菌矿物生物治疗水凝胶在单一临床可部署平台内同时整合感染控制、免疫调控和骨诱导,不仅是拔牙后牙槽管理的变革策略,也是动态组织工程应用中活体生物材料开发的范式。
该研究以题为“Injectable living hydrogel as engineered biotherapeutic to promote tooth-extraction wound healing and alveolar bone regeneration”发表在Bioactive Materials上。

工程活生物治疗水凝胶的示意图,用于促进拔牙后伤口愈合和骨再生。(A)将鼠李糖乳杆菌GG (LGG)和磷酸钙纳米颗粒(CPNPs)掺入可光聚合的聚乙二醇(PEG)基质中,制备可注射的光响应活性生物治疗水凝胶。(B)活体生物治疗水凝胶的生物医学应用,该水凝胶可以注射到牙齿拔牙槽中,并在牙齿蓝光下原位快速交联,以精确地符合牙槽的解剖结构。(C)活的生物治疗水凝胶通过再现窝窝修复的关键阶段,包括病原体抑制、免疫调节和骨再生,在时空上调节局部微环境。

活性生物治疗水凝胶的制备与表征。(A)活性生物治疗水凝胶的合成示意图。该系统采用聚乙二醇二丙烯酸酯(PEG-DA)作为光交联聚合物基质,苯基-2,4,6-三甲基苯甲酰膦酸锂(LAP)作为光引发剂包封鼠李糖乳杆菌GG (LGG)和磷酸钙纳米颗粒(CP NPs)。(B)描述活生物治疗水凝胶临床应用的数字图像。拔牙后,将含有LGG和CP NPs的前体溶液混合,注射到牙槽中,使用牙科蓝光原位光聚合。(C)共聚焦显微镜图像显示LGG在PBS、唾液或MRS培养基中孵育24小时后在水凝胶中的分布和活力。比例尺:200μm。(D)不同培养条件下囊化LGG荧光强度和(E)菌落形成单位(CFU)计数的定量分析。(F)冻干水凝胶的SEM图像显示LGG(伪绿色)和CP NPs(蓝色)。比例尺:2μm。(G)水凝胶的流变学分析。
活性生物治疗水凝胶的抗菌能力和益生菌促进生物矿化。(A)金黄色葡萄球菌、(D)大肠杆菌和(G)粪肠杆菌混悬液与水凝胶共培养48 h后的代表性照片和相应的光密度(OD)值。cfu的量化证明了水凝胶对(B)金黄色葡萄球菌、(E)大肠杆菌和(H)粪肠杆菌的抗菌效果。琼脂扩散试验显示水凝胶对金黄色葡萄球菌(C)、大肠杆菌(F)和粪肠杆菌(I)形成抑制区。(J)提出的lgg促进生物矿化机制示意图。(K)透射电镜图像显示LGG表面的矿物沉积(红色箭头表示)。比例尺:200nm。(L)扫描电镜图像显示,PBS或CP NPs悬浮液孵育7天和14天后,lggp表面形成的矿物随时间变化。比例尺:400nm。(M)水凝胶在PBS中浸泡7天后的SEM图像。Scalebar: 2米。LGG细胞(绿色)、CP NPs(蓝色)和生物矿物沉积物(紫色)为假色。数据以mean±SD表示;* * * P < 0.05, P < 0.01, * * * P < 0.001, * * * * P < 0.0001。

活体生物治疗水凝胶的体外免疫调节作用。(A)使用RAW264.7细胞评估巨噬细胞极化的Transwell共培养系统示意图。(B)共培养24 h和(C)共培养48 h后巨噬细胞极化标记物的定量RT-PCR分析,基因表达水平归一化至对照组。(D)流式细胞术分析,共培养48 h后(E) CD80+(M1巨噬细胞标志物)和(F) CD206(m2巨噬细胞标志物)细胞群的定量。(G)共培养48小时后巨噬细胞CD86(红色,M1标记物)、CD206(绿色,M2标记物)和细胞核(蓝色,DAPI)的代表性免疫荧光图像。比例尺:30+μm。(H) CD86和(I) CD206的荧光强度定量。(J)主成分分析(PCA)显示了对照组和CP-LGG@Gel-treated组之间不同的转录组谱。(K) rna测序结果的火山图,突出了显著上调(红色)和下调(绿色)的基因。(L) CP-LGG@Gel处理巨噬细胞中差异表达基因的基因本体(GO)富集分析。(M)京都基因和基因组百科全书(KEGG)途径分析,确定受处理影响的显著富集信号通路。* * * P < 0.05, P < 0.01, * * * P < 0.001, * * * * P < 0.0001
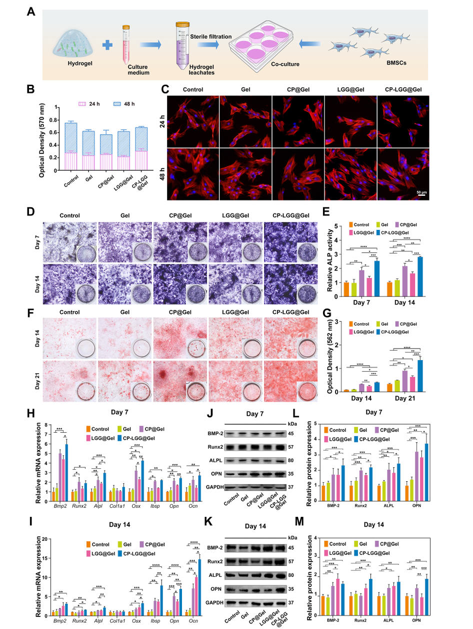
生物治疗活性水凝胶诱导骨髓间充质干细胞的增殖和成骨分化。(A)水凝胶提取物与骨髓间充质干细胞共培养示意图。(B)与PBS对照相比,MTT试验显示水凝胶浸出液培养24和48小时后骨髓间充质干细胞的活力。(C)显示骨髓间充质干细胞形态的代表性免疫荧光图像。比例尺:50μm。(D)培养7天和14天后BMSCs的碱性磷酸酶(ALP)染色和(E)碱性磷酸酶的定量活性。(F)第14和21天茜素红S染色和(G)钙结节沉积定量。(H, I) 7天和14天成骨基因表达的rt - pcr分析。(J, K) 7和14 d时关键成骨标志物蛋白的Western blot分析。(L, M) Western blots蛋白表达水平的密度测定。* * * P < 0.05, P < 0.01, * * * P < 0.001, * * * * P < 0.0001。

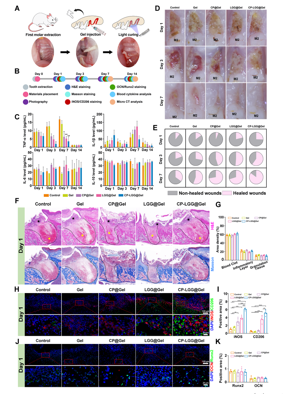
活体生物治疗水凝胶促进大鼠拔牙后窝孔愈合的疗效观察。(A)实验性大鼠拔牙模型。在双侧拔除上颌第一磨牙后,手术时将水凝胶应用于牙槽内。代表性图像显示原位注射和光聚合水凝胶(箭头)与窝解剖结构完全吻合。(B)实验过程示意图。术后第1、3、7和14天对大鼠实施安乐死,收集组织并进行分析。(C)在指定时间点测量全身细胞因子(TNFα、IL-1β、IL-6和IL-10)水平。(D)具有代表性的宏观图像,(E)伤口闭合率的量化,说明了提取部位的愈合进展。M2:第二摩尔。(F)提取孔H&E和马松三色染色组织学分析。黑色虚线表示缺陷边缘;黑星表示炎症层;黄色星形标志着血块。(G)组织形态学分析,量化愈合窝内的组织组成。(H) iNOS(红色,M1巨噬细胞标志物)和CD206(绿色,M2巨噬细胞标志物)的免疫荧光染色,DAPI(蓝色)核反染。(1)缺陷区iNOS和CD206免疫荧光阳性区定量分析。(J)成骨标志物socn(红色)、Runx2(绿色)、DAPI(蓝色)的免疫荧光染色。

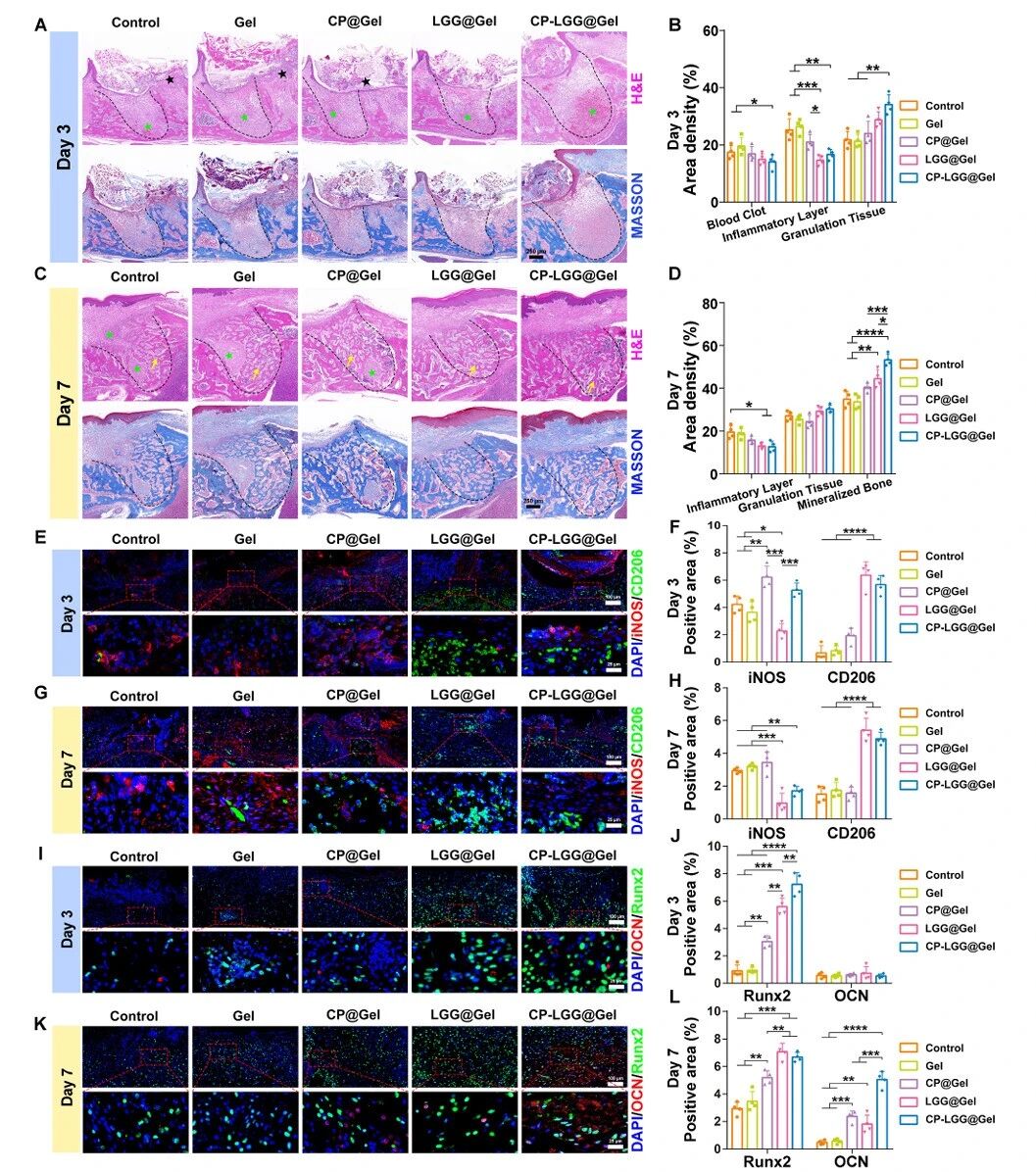
拔牙后第3天和第7天牙槽愈合的组织学评价。(A, C)术后第3天、第7天拔牙槽的H&E染色和马氏三色染色。黑色虚线表示提取缺陷的边界;黑色星形表示炎症层;绿色星号表示肉芽组织,黄色箭头表示新形成的编织骨。(B, D)定量组织形态分析显示拔牙槽内不同组织的比例。(E, G)术后第3天和第7天,缺损区域的代表性免疫荧光图像显示M1 (iNOS,红色)和M2 (CD206,绿色)巨噬细胞标记物,DAPI(蓝色)核染色。(F, H)术后第3天、第7天缺损区iNOS++、Runx2+、CD206+区定量。(I, K)成骨标志物OCN(红色)、Runx2(绿色)免疫荧光染色,DAPI(蓝色)反染。(J, L)反映成骨活性的ocnarea的定量分析。* * * P < 0.05, P < 0.01, * * * P < 0.001, * * * * P < 0.0001
拔牙后第14天窝骨愈合和骨再生的组织学和影像学评价。(A)第14天提取孔的H&E和Masson三色染色。(B)拔牙槽内矿化骨比例定量。(C)代表性免疫荧光图像显示M1巨噬细胞标记物(iNOS,红色)和M2巨噬细胞标记物(CD206,绿色),细胞核用DAPI反染(蓝色)。(D)缺陷区域内iNOS+和cd206++区域的定量。(E)成骨标志物OCN(红色)和Runx2(绿色)的免疫荧光染色,DAPI(蓝色)进行核反染。(F)再生组织内OCNand Runx2+区域的定量分析。(G, H)矢状面和三维重建显微ct图像显示拔牙槽骨在第7天和第14天的愈合进展。(I-L)骨再生的显微ct定量分析,包括总组织进化(TV)、骨体积(BV)、骨体积分数(BV/TV)、骨小梁厚度(Tb)。Th),小梁数(Tb)。N),小梁分离(Tb。Sp)。* * * P < 0.05, P < 0.01, * * * P < 0.001, * * * * P < 0.0001。
总结
在临床实践中,拔牙后的伤口愈合和牙槽骨再生依然面临诸多挑战。现有的干预策略往往难以同步应对感染控制、免疫调节和骨再生这一复杂过程。针对这一问题,一项发表于《Bioactive Materials》的研究开发了一种创新的“可注射活体水凝胶”,以光敏性聚乙二醇(PEG)为基质,同时封装了益生菌鼠李糖乳杆菌GG(LGG)和磷酸钙纳米颗粒(CP NPs)。该水凝胶能在蓝光照射下迅速固化成形,完美贴合拔牙创的复杂解剖形态,形成兼具保护作用和生物活性的三维支架。
该水凝胶通过多机制协同作用显著促进组织再生:活性益生菌LGG能有效抑制病原菌生长,并通过调控巨噬细胞极化(从促炎的M1型向抗炎促再生的M2型转变)来优化创面免疫微环境。同时,LGG代谢产生的乳酸能促进CP NPs中钙、磷离子的释放,并以其表面蛋白为模板,辅助生物矿化过程,从而显著增强骨髓间充质干细胞的成骨分化与矿化沉积。动物实验证实,该水凝胶能加速软组织愈合,并促进拔牙窝内新生骨小梁的成熟与连接,展现出卓越的促骨再生能力。
这项研究将活性益生菌、无机矿化成分与响应性水凝胶平台相结合,构建了一个多功能一体化的局部治疗系统,为拔牙创管理、牙槽嵴保存乃至更广泛的骨组织再生领域,提供了一种极具临床转化前景的新策略。
参考消息:
DOI: 10.1016/j.bioactmat.2025.12.051
![]() |
![]() |
![]() |
![]() |
| 二维材料Frontier | 生物纳米材料前沿 | MXenes Frontier | 纳米医学Frontier |
|
版权所有 © 2019 北京北科新材科技有限公司
All rights reserved. 京ICP备16054715号-2 |
扫一扫