咨询热线:
17715390137
18101240246
18914047343
邮件:mxenes@163.com
扫码关注或微信搜索公众号:
二维材料Fronrier
关注后点击右下角联系我们,
进入企业微信。
专业服务在线
本文研究了一种功能化3D打印钛合金多孔支架,该支架通过集成热敏胶原水凝胶与沸石咪唑酯框架(ZIF-8),实现了免疫调节剂4-辛基伊康酸盐(4-OI)与成骨因子骨形态发生蛋白-9(BMP-9)的时序控制释放,显著增强了骨质疏松条件下的骨整合能力。
相关研究思路可参考近年发表于Materials Today Bio的“3D生物打印仿生MOF功能化水凝胶支架用于骨再生”,以及ACS Applied Materials & Interfaces上“钴离子可控释放增强骨再生的金属有机框架水凝胶纳米复合材料”等研究。
创新点
01
时序释放设计
本研究最核心的创新在于构建了一个时序控制释放系统。热敏胶原水凝胶作为初始快速释放载体,实现4-OI的早期释放,旨在第一时间调控植入体周围的免疫微环境;而ZIF-8则作为BMP-9的载体,提供持续、稳定的后期释放,精准匹配成骨过程的需求。
这种设计模拟了天然骨修复过程中不同阶段的生物学信号,解决了单一因子释放无法协调免疫反应与成骨进程的难题。
02
免疫微环境调控
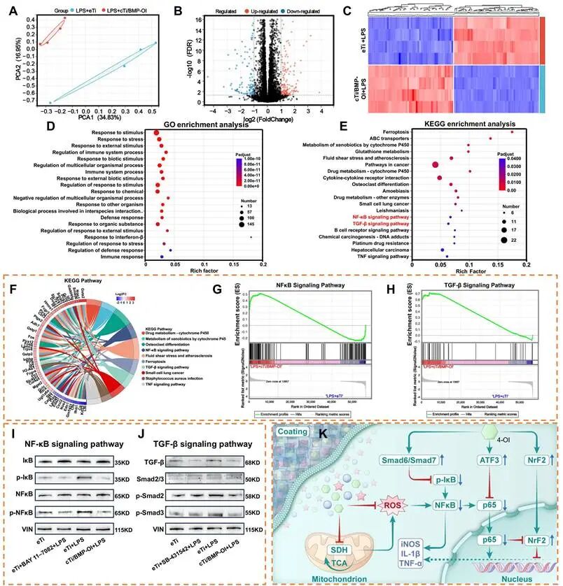
研究突破了传统骨修复材料单纯关注“成骨”的局限,将免疫调节作为促进骨整合的关键前提。4-OI的早期释放能够有效抑制巨噬细胞向促炎的M1表型极化,减轻炎症反应与氧化应激,为后续骨再生创造有利的微环境。
03
多材料协同整合
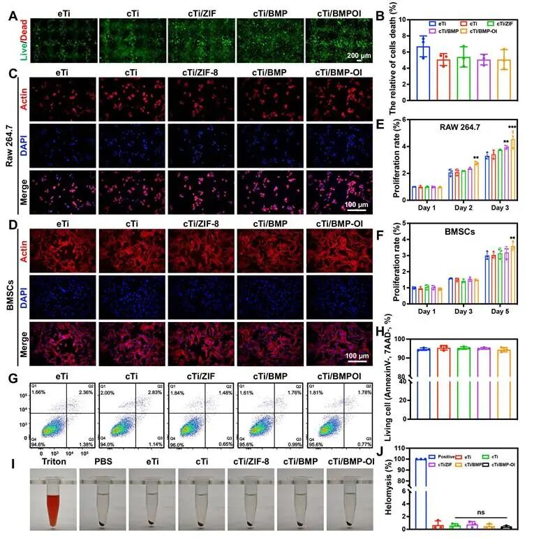
技术层面的创新体现在将3D打印的钛合金多孔支架、热敏胶原水凝胶和ZIF-8三者有机结合。钛支架提供力学支撑和骨长入的宏观结构;水凝胶提供仿生的细胞外基质微环境并控制早期释放;ZIF-8则凭借其高负载率和pH响应性降解特性,实现成骨因子的智能递送。






材料开发
材料 / material
本研究开发的功能化支架体系由三种核心材料构成:3D打印钛合金多孔支架作为主体骨架;热敏胶原水凝胶作为早期释放载体;以及沸石咪唑酯框架(ZIF-8)纳米颗粒作为缓释单元。
功能 / Function
该体系的功能设计呈现清晰的协同与时序逻辑。钛合金支架主要提供力学支撑与骨长入的宏观空间结构。热敏水凝胶与ZIF-8共同构建了一个“快速-持续”的双阶段释放系统:水凝胶在体温触发下快速释放免疫调节剂4-OI,旨在早期调控炎症微环境;而ZIF-8则通过缓慢降解,实现成骨因子BMP-9的长期、稳定释放,以持续诱导成骨分化,从而协同促进骨整合。
思路延伸
研究思路前沿性:
材料功能复合化:金属有机框架(MOF)的应用正从单一药物载体,向集力学增强、抗菌、抗氧化等多功能一体化方向发展。
调控策略精准化:“骨免疫调控”已成为共识,通过主动调节巨噬细胞等免疫细胞功能来改善再生微环境,是当前的重要策略。
释放逻辑高级化:释放策略正从简单的“双因子”时序释放,向模拟自然愈合过程的“多因子级联释放”演进,未来有望整合血管化等更多关键信号。
原文来源
期刊名称:Theranostics
发布日期:2026年01月01日
DOI:10.7150/thno.120711
研发团队:Zhenjia Che, Xiao Sheng, Yanglin Wu, Binghao Lin, Kaihang Song, Qiyun Chen, Aopan Chen, Lingxuan Deng, Jing Chen, Ming Cai。
![]() |
![]() |
![]() |
![]() |
| 二维材料Frontier | 生物纳米材料前沿 | MXenes Frontier | 纳米医学Frontier |
|
版权所有 © 2019 北京北科新材科技有限公司
All rights reserved. 京ICP备16054715号-2 |
扫一扫