咨询热线:
17715390137
18101240246
18914047343
邮件:mxenes@163.com
扫码关注或微信搜索公众号:
二维材料Fronrier
关注后点击右下角联系我们,
进入企业微信。
专业服务在线
癌症免疫疗法在乳腺癌治疗中面临重大挑战。由丙醇变动诱发的免疫原性细胞死亡(ICD)为肿瘤免疫治疗提供了一种新策略。然而,其临床应用面临两个重大挑战。首先,ICD 过程中释放的免疫激活剂 ATP 通过 CD39/CD73 外核苷酶级联反应,在肿瘤微环境中转化为免疫抑制腺苷(ADO)。其次,骨髓分离的 T 细胞限制效应 T 细胞浸润肿瘤。为此,我们设计了类酶 Au-SS‐Cu@PEG 纳米簇(ACSP NCs),用于“铜管变形-ATP/ADO 代谢重编程-T 细胞趋化”级联扩增策略。在 TME 内积累后,ACSP NCs 释放 Cu 2+以触发铜胚切除和 ICD,诱导 ATP 释放以促进树突细胞(DC)成熟。此外,ACSP 的 NCs 表现出酶样活性,缓解肿瘤缺氧并下调 CD39/CD73 表达,使 ADO 水平降至对照组的 30%。为了实现全身免疫激活,帕罗西汀(PX)联合给药靶向 S1P/S1PR1 轴,破坏骨髓保留,从而增加淋巴循环中的 T 细胞数量,显著增强 CD8+T 细胞的肿瘤浸润。通过结合 TME 中的“数量调控”(增加 T 细胞数量)和“质量调控”(激活 T 细胞功能),我们的方法为克服免疫抑制和增强癌症免疫治疗提供了有力的方法。
该研究以题为“Quantity-Quality Dual-Regulation Strategy: Enzyme-Like Nanoclusters for Improved Cancer Immunotherapy”发表在Advanced Functional Materials上。

该示意图展示了类酶纳米簇Au-SS-Cu@PEG纳米簇(ACSP 纳米簇)的合成路径及其通过联合疗法杀灭乳腺癌的机制

材料的合成与表征。(a) ACS纳米晶合成过程的示意图。(b) 不同时刻ACS纳米晶的TEM图像及Au、Cu和S的元素分布图。比例尺:100 nm。(c) ACS纳米晶的 XPS 结果。(d) ACS纳米晶Au 4f的高分辨率 XPS 光谱。(e) ACS纳米晶Cu 2p的高分辨率 XPS 光谱。(f) ACS纳米晶、PEG和 ACSP 纳米晶的傅里叶变换红外光谱。(g) ACS纳米晶和 ACSP 纳米晶的Zeta电位变化(n = 3),数据以均值±标准差表示。(h) 过氧化氢(5 µM)+水和过氧化氢(5 µM)+ ACSP 纳米晶(100 µg /mL)+水的 ΔO2 生成(n = 3),数据以均值±标准差表示。

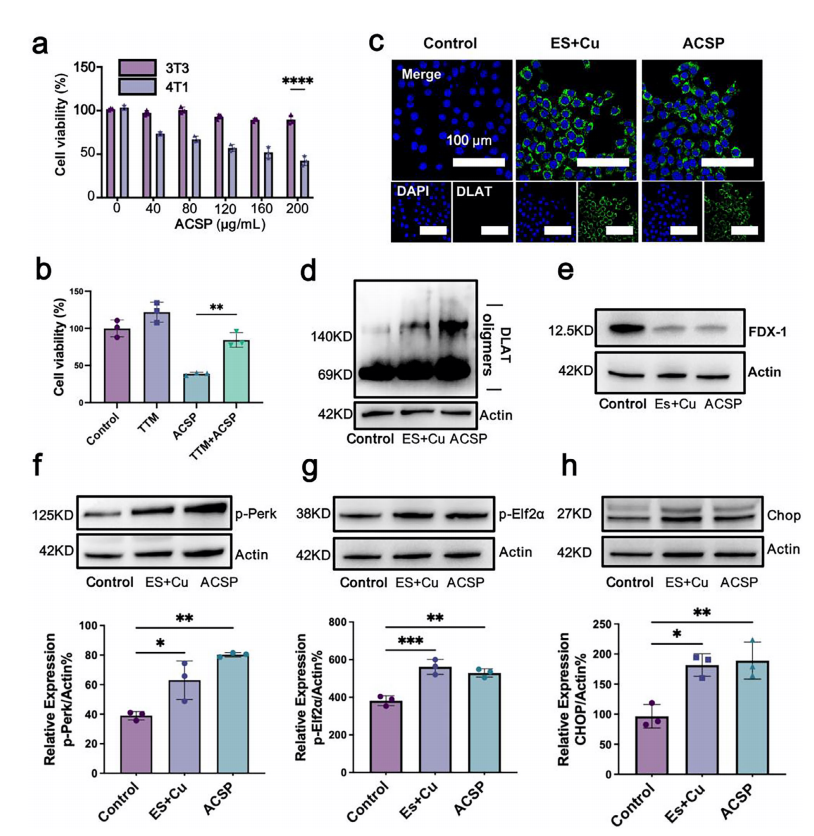
ACSP 纳米颗粒治疗效果的体外评估。(a)不同浓度 ACSP 纳米颗粒处理下4T1细胞与3T3细胞的相对存活率,n=3。(b)4T1细胞分别暴露于 TTM 、 ACSP 纳米颗粒及 TTM + ACSP 纳米颗粒后的相对存活率,n=3。(c)经PBS、ES+Cu和 ACSP 处理后4T1细胞 DLAT 染色的荧光图像。(d)通过蛋白质印迹法检测不同处理组4T1细胞内 DLAT 寡聚蛋白的表达。(e)通过蛋白质印迹法检测不同处理组4T1细胞内FDX1蛋白的表达。细胞内(f)p-Perk、(g)p- Elf2α 及(h)Chop蛋白在不同处理组4T1细胞中的表达及定量分析,n=3。数据以均值±标准差表示。(b,f−h)组采用单因素方差分析结合Tukey事后检验计算统计学显著性。*p<0.05,**p<0.005,***p<0.001。

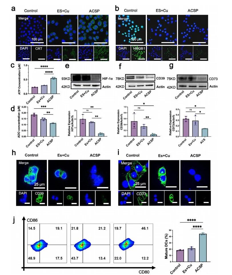
体外 ACSP 中NCs介导的免疫原性细胞死亡与CD39/CD73调控。(a)不同处理条件下4T1细胞的CRT及(b)HMGB1荧光图像。(c)不同处理条件下的ATP浓度与(d)ADO浓度,n=3。通过蛋白质印迹法检测不同处理条件下4T1细胞内(e)HIF- 1α 、(f)CD39及(g)CD73蛋白的表达及定量分析,n=3。(h)不同处理条件下4T1细胞的CD39及(i)CD73荧光图像。(j)流式细胞术数据及定量分析显示不同处理条件下4T1细胞的树突状细胞成熟度(CD80+CD86+),n=3。数据以均值±标准差表示。(c–g,j)组采用单因素方差分析结合Tukey事后检验计算统计学显著性。*p<0.05,**p<0.005,***p<0.001,****p<0.0001,ns表示无显著性差异。

酶样 ACSP 纳米颗粒在异种移植模型中的体内抗肿瘤活性。(a)体内治疗方案示意图。(b)不同治疗组术后肿瘤组织的数字化图像。(c)治疗后小鼠肿瘤生长曲线,n=5。(d)通过蛋白质印迹法检测不同治疗组肿瘤中LIAs、Hsp70和 DLAT 的表达水平,以及(e)LIAS和(f)Hsp70蛋白的定量分析,n=3。(g)通过蛋白质印迹法检测不同治疗组肿瘤中p-Perk、p- Elf2α 和Chop蛋白的表达水平,并对(h)Chop、(i)p- Elf2α 和(j)p-Perk蛋白进行定量分析,n=3。(k)治疗后肿瘤的代表性病理染色结果(H&E染色、 TUNEL 和Ki67)。数据以均值±标准差表示。(e、f、h–j)组的统计学显著性采用单因素方差分析结合Tukey事后检验计算。*p<0.05,**p<0.005,***p<0.001,****p<0.0001,ns表示无统计学意义。

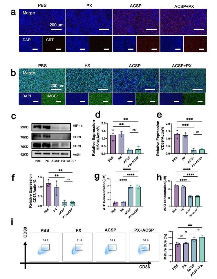
体内 ACSP 中神经胶质细胞(NCs)介导的 ICD 与CD39/CD73调控。(a)不同处理组肿瘤的CRT及(b)HMGB1荧光图像。(c)通过蛋白质印迹法检测不同处理组肿瘤中CD73、CD39及HIF- 1α 蛋白的表达。(d)HIF- 1α 、(e)CD39和(f)CD73蛋白在不同处理组体内的定量分析(n=3)。(g)不同处理组ATP浓度,(h)不同处理组ADO浓度(n=3)。(i)流式细胞术数据及定量分析显示不同处理组肿瘤中树突状细胞(DC)成熟度(CD80+CD86+)(n=3),数据以均值±标准差表示。(d–i)组统计学显著性采用单因素方差分析及Tukey事后检验计算。*p<0.05,**p<0.005,***p<0.001,****p<0.0001,ns表示无统计学意义。
总结
本研究提出了一种全新的“数量-质量双调控策略”,通过设计具有类酶活性的自组装Au-SS-Cu@PEG纳米簇(ACSP NCs),并结合帕罗西汀(PX),实现了对乳腺癌免疫微环境的系统性重塑与增效。该纳米簇在肿瘤微环境中可响应谷胱甘肽释放Cu²⁺,诱导铜死亡并触发免疫原性细胞死亡,释放ATP以激活树突状细胞成熟。同时,其类过氧化氢酶活性可缓解肿瘤缺氧,下调HIF-1α及CD39/CD73表达,显著减少免疫抑制性腺苷生成,使肿瘤微环境从“冷”转“热”。另一方面,PX通过干预S1P/S1PR1轴促进骨髓中T细胞释放至循环系统,增加T细胞数量,增强其向肿瘤的浸润能力。实验表明,该联合疗法在体内外均显著提升CD8⁺ T细胞比例与功能,抑制肿瘤生长,且具备良好的生物安全性。该策略通过“数量调控”增加T细胞供给,“质量调控”优化其功能与微环境,为增强实体瘤免疫治疗效果提供了具有转化潜力的新途径。
参考消息:
DOI: 10.1002/adfm.202523678
![]() |
![]() |
![]() |
![]() |
| 二维材料Frontier | 生物纳米材料前沿 | MXenes Frontier | 纳米医学Frontier |
|
版权所有 © 2019 北京北科新材科技有限公司
All rights reserved. 京ICP备16054715号-2 |
扫一扫