咨询热线:
17715390137
18101240246
18914047343
邮件:mxenes@163.com
扫码关注或微信搜索公众号:
二维材料Fronrier
关注后点击右下角联系我们,
进入企业微信。
专业服务在线
脊髓损伤(SCI)是一种影响中枢神经系统的严重疾病。目前的临床干预措施不足以应对脊髓损伤的深远后果,凸显了对替代治疗方案的迫切需求。近年来,利用水凝胶局部递送细胞外囊泡(EVs)已成为脊髓损伤治疗的潜在方法,导电水凝胶还可以通过建立神经元间的功能连接促进脊髓损伤修复。然而,提升电动汽车的生物活性并优化基于水凝胶的疗法仍是重大挑战。本研究中,MXene 纳米片赋予复合水凝胶优异的导电性。骨髓间充质干细胞(BMSC)在三维悬浮液中培养形成球体,随后诱导凋亡以分离凋亡体(ABs)。随后将 3D-AB 整合到含有 MXene 纳米片的明胶甲基丙烯(GelMA)水凝胶中,进行体内持续释放。此外,复合水凝胶还提供机械支撑,并模拟神经元的电传递特性。在局部注射至脊髓损伤小鼠体内后,复合水凝胶有效填满病灶腔,促进功能性神经连接的重建,抑制神经炎症,并因其导电成分和凋亡囊泡而缓解了神经元的热蚀。这种新型注射复合水凝胶代表了脊髓损伤修复的有前景治疗选择。

该研究以题为“3D-MSCs apoptotic bodies-integrated conductive hydrogel mitigates spinal cord injury via immunoregulation and alleviating neuronal pyroptosis”发表在Bioactive Materials上。

加载BMSCs衍生的3D-ABs和Mxene纳米片用于SCI修复的递送系统的设计和制造示意图。该复合水凝胶在急性期减轻炎症微环境,在慢性期促进轴突再生。

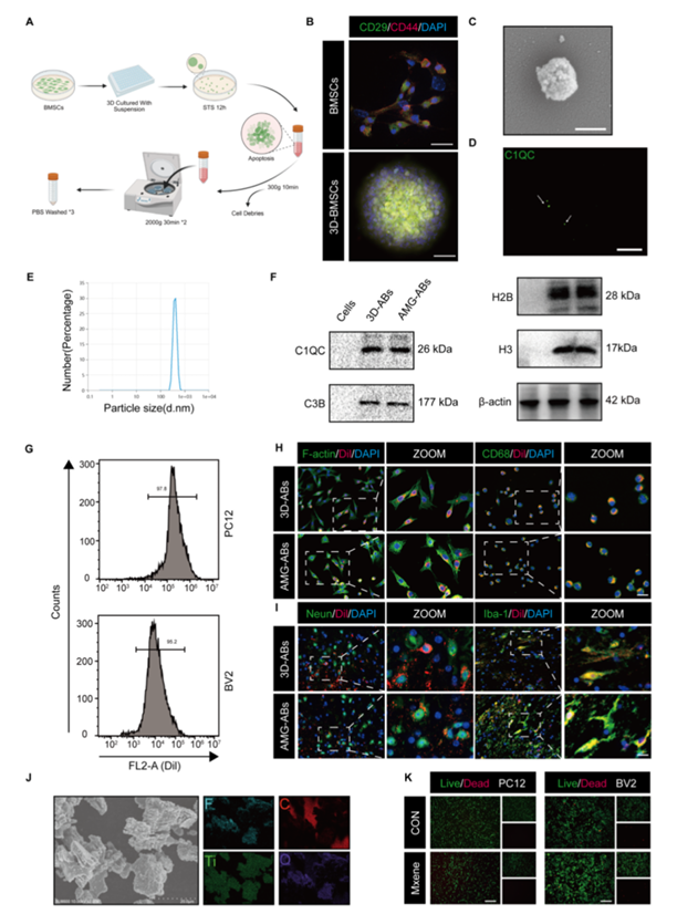
3D-ABs和Mxene纳米片的制备与表征。(A) 3D-ABs分离过程图解。(B) CD29和CD44染色的2D-BMSCs和3D-BMSCs(标尺,40μm)。(C) 3D-ABs的SEM图像(比例尺,1μm)。(D) CIQC染色的3D-ABs(比例尺,10μm)。(E) 3D-ABs的dls分析。(F) 3D-ABs和Hydrogel-3D-ABs生物标志物C1QC、C3B、H2B和H3的表达,β-actin作为加载对照。(G)用dii标记的3D-ABs处理后的dil阳性PC12和BV2细胞的FCM分析。(H) PC12和BV2细胞对dl标记的3D-ABs和Hydrogel-3D-ABs的摄取(标尺,20μ)。(I)对经dii标记的3D-ABs和Hydrogel-3D-ABs处理的脊髓冷冻切片进行Neun和CD68m染色。

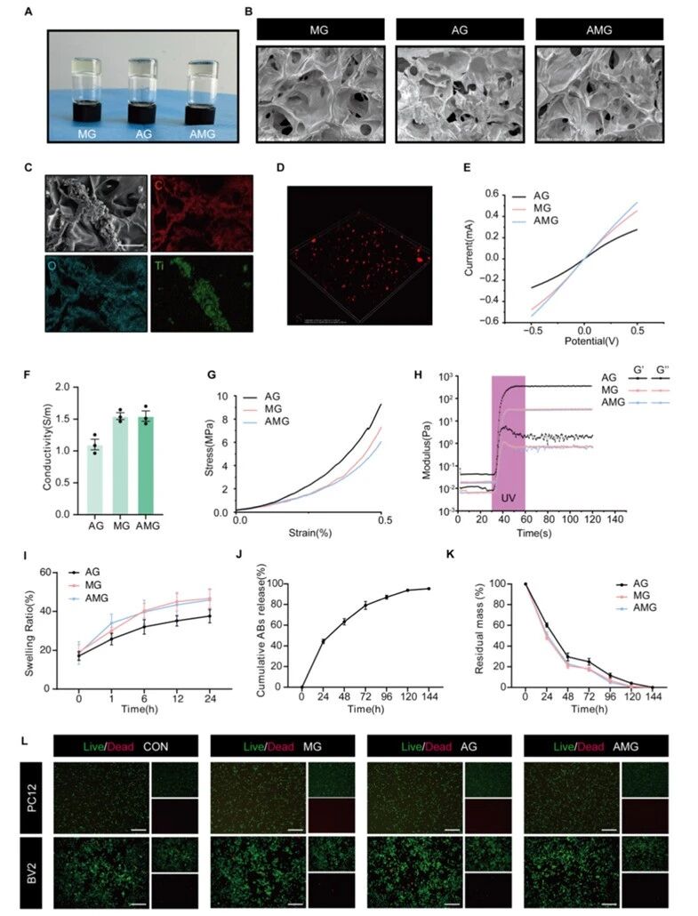
AMG水凝胶的表征。(A)显示水凝胶溶胶-凝胶转化的照片。(B) AG、MG和AMG水凝胶的SEM图像(比尺,200m)。(C) AMG水凝胶的EDS元素映射图(比例尺,100μm)。(D) 3D-ABs在水凝胶中均匀分散的荧光图像。(E)不同水凝胶的I-V特性曲线。(F)不同水凝胶的电导率比较(n = 3)。(G)不同水凝胶的压应力-应变曲线和(H)不同水凝胶的流变试验结果。(I)不同水凝胶的溶胀比(n = 3)。(J)复合水凝胶在6天内3d -抗体的累积释放量和复合水凝胶的日释放曲线(n = 3)。(K)不同水凝胶的体外降解情况(n = 3)。(L)活/死染色法评价复合水凝胶的体外生物相容性(比尺,200μm)。

复合水凝胶促进脊髓损伤后功能恢复。(A) 28天脊髓损伤区域的H&E和Masson染色(比尺,1000SCI),捕获小鼠脚印图像。蓝色:前爪印;红色:后爪印。(C)腓肠肌层粘连蛋白染色的代表性图像,以标记肌纤维区域(比例尺,50μμm)。(B)产后第28天)。(D)脊髓损伤后,记录各组在第1、3、7、14、21、28天的BMS评分。(E) 28 dpi时各组小鼠MEP结果。(F) 28 dpi时小鼠步长(mm)分析。(G)定量分析各组小鼠右后肢腓肠肌肌纤维横截面积(n = 9,每组3只,每只计算3根肌纤维)。(H)后肢有标记关节示意图。(1)各组后肢运动的代表性彩色编码条形图。(J)各组后肢运动时髋关节、膝关节和踝关节角度变化曲线。(K-M)各组后肢软小鼠单步循环中摆动频率、最大肌肉张力和周期持续时间的定量分析。数据以均数±sem表示(n = 3);*p < 0.05,表示差异有统计学意义;n不显著。统计分析采用双因素方差分析,并采用Tukey多重比较检验。

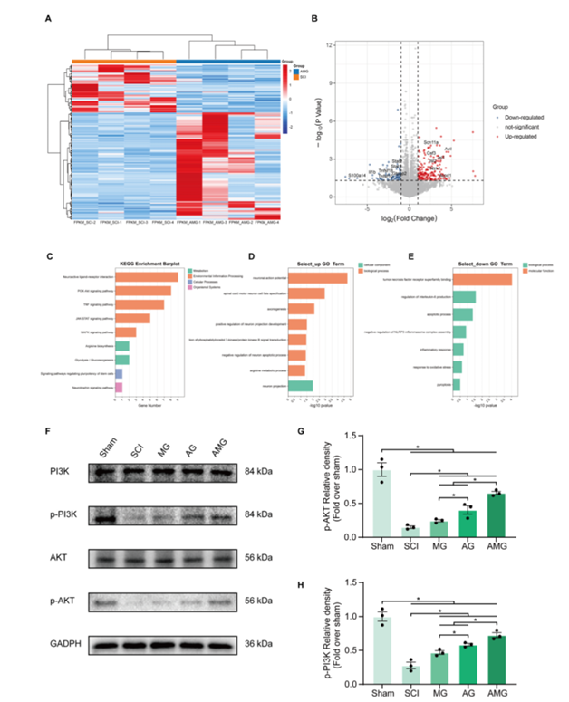
AMG复合水凝胶治疗脊髓损伤的潜在机制验证。(A) AMG水凝胶处理3天小鼠脊髓中上调和下调基因的热图(每组n = 4只)。(B) SCI组和SCI + AMG组DEGs的火山图。(C)转录组KEGG分析。(D, E)转录组GO分析。(F)具有代表性的western blot显示PI3K、p-PI3K、AKT和p-AKT、GAPDH的表达作为加载对照。(G, H)测定各组p-PI3K和p-AKT的光密度值。数据以均数±sem表示(n = 3 micper组);*p < 0.05,表示差异有统计学意义;n不显著。统计学分析采用双因素方差分析,然后进行Tukey多重比较检验。

复合水凝胶在体外和体内抑制氧化损伤。(A)不同水凝胶处理PC12和BV2细胞在tbhp处理下的DCFH-DA染色(标尺,200m)。(B)对不同水凝胶处理的脊髓冷冻切片进行DHE染色(比例尺:50μm)。(C, D) PC12和BV2细胞DCFH-DA综合强度分析(n = 3)。(E)各组DHE综合强度分析和量化(n = 3)。(F)转录组GSEA分析。数据以均数±sem表示(n = 3);*p < 0.05,表示差异有统计学意义;n不显著。统计学分析采用双因素方差分析,并采用Tukey多重比较检验。

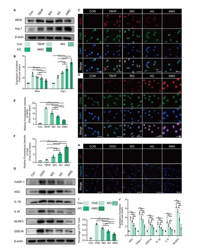
复合水凝胶促进体外炎症环境下BV2细胞向M2型极化,减轻PC12细胞焦亡。(A)有代表性的western blot显示各组中iNOS和Arg-1的蛋白表达,β-actin作为加载对照。(B) iNOS和Arg-1相对表达量的定量分析。(C) CD68阳性和iNOS阳性BV2细胞的代表性免疫荧光图像(标尺:20μ)。CD68阳性和Arg-1阳性BV2细胞的代表性免疫荧光图像(标尺:20μm)。(D) m)。(E, F) iNOS和Arg-1的相对荧光强度定量分析。(G)代表性的western blot显示NLRP3、Caspase-1、IL-1β、ASC、GSDMD-N和IL-18蛋白与焦亡相关,β-actin作为加载对照。(H)各组PC12细胞PI染色(标尺,100μm)。(I) pc12细胞PI染色的定量分析(n = 3)。(J) NLRP3、Caspase-1、IL-1β、ASC、GSDMD-N、IL-18相对表达的定量分析(n = 3)。数据以均数±sem表示(n = 3);*p < 0.05,表示差异有统计学意义;n不显著。统计学分析采用双因素方差分析,并采用Tukey多重比较检验
复合水凝胶调节脊髓损伤后炎症。(A)脊髓损伤后3天损伤部位炎症细胞浸润的免疫荧光图像(刻度条,100m)。(B)脊髓损伤后3天小胶质细胞iNOS表达的免疫荧光图像(刻度条,40μμm)。(C) Arg-1m免疫荧光图像。(D)脊髓损伤3天后损伤部位CD68阳性细胞数量的定量分析。(E,F) iNOS相对荧光强度和Arg-1蛋白表达的定量分析。(G)代表性的western blots显示脊髓损伤后3天iNOS和arg -1蛋白的表达,以GAPDH作为加载对照。(H) iNOS和Arg-1相对表达量的定量分析。数据以均数±sem表示(n = 3);*p < 0.05,表示差异有统计学意义;n不显著。统计学分析采用双因素方差分析,并采用tukey多重比较检验。
总结
脊髓损伤后,炎症失控和神经元死亡是阻碍功能恢复的两大“拦路虎”。温州医科大学的研究团队在《Bioactive Materials》上发表了一项研究,他们设计了一款兼具导电性和生物活性的复合水凝胶,为脊髓损伤修复提供了新思路。研究者们先把骨髓间充质干细胞放进3D悬浮环境里培养成球,再用药物诱导凋亡,分离出“3D凋亡小体”。这东西比常规2D培养的版本带着更强的生物活性,里面装满了蛋白质和miRNA。接着,他们把MXene纳米片和这些凋亡小体一起包进明胶水凝胶里,做成了一款能注射、能导电、还能缓释的AMG水凝胶。
在脊髓半切的小鼠模型上,这玩意儿表现亮眼。伤后第28天,AMG组的小鼠后肢步态明显改善,BMS评分从SCI组的2.5分拉到5分以上,运动诱发电位振幅恢复了大半,腓肠肌萎缩也明显减轻。单细胞测序和一系列机制实验扒开了背后的门道:MXene带来的导电性帮着重建神经元间的电信号连接;而3D凋亡小体被微胶和神经元吞进去后,通过激活PI3K/AKT通路,一方面把促炎的M1型微胶往修复型的M2型拉,另一方面摁住了NLRP3/caspase-1/GSDMD这条焦亡通路,把神经元从炎性死亡边缘拽回来。用LY294002把PI3K/AKT通路一堵,上述效果全没了。这套“物理搭桥+生物调控”的双管齐下策略,算是把急性期免疫风暴和慢性期神经再生两个难题串起来解了。
参考消息:
DOI: 10.1016/j.bioactmat.2026.01.043
![]() |
![]() |
![]() |
![]() |
| 二维材料Frontier | 生物纳米材料前沿 | MXenes Frontier | 纳米医学Frontier |
|
版权所有 © 2019 北京北科新材科技有限公司
All rights reserved. 京ICP备16054715号-2 |
扫一扫