购物车 0 注 册   |   登 录

学术前沿

 
联系我们

咨询热线:

17715390137

18101240246

18914047343

邮件:mxenes@163.com

扫码关注或微信搜索公众号:

二维材料Fronrier
关注后点击右下角联系我们,

进入企业微信。

专业服务在线

学术前沿
您的位置: 首页 > 学术前沿 > 水凝胶

IF :20.3 !动态水凝胶经表观遗传开关调控干细胞命运促骨再生

文章来源:北科纳米专业的纳米材料合成专家 浏览次数:349时间:2026-03-02 设计合成:18101240246

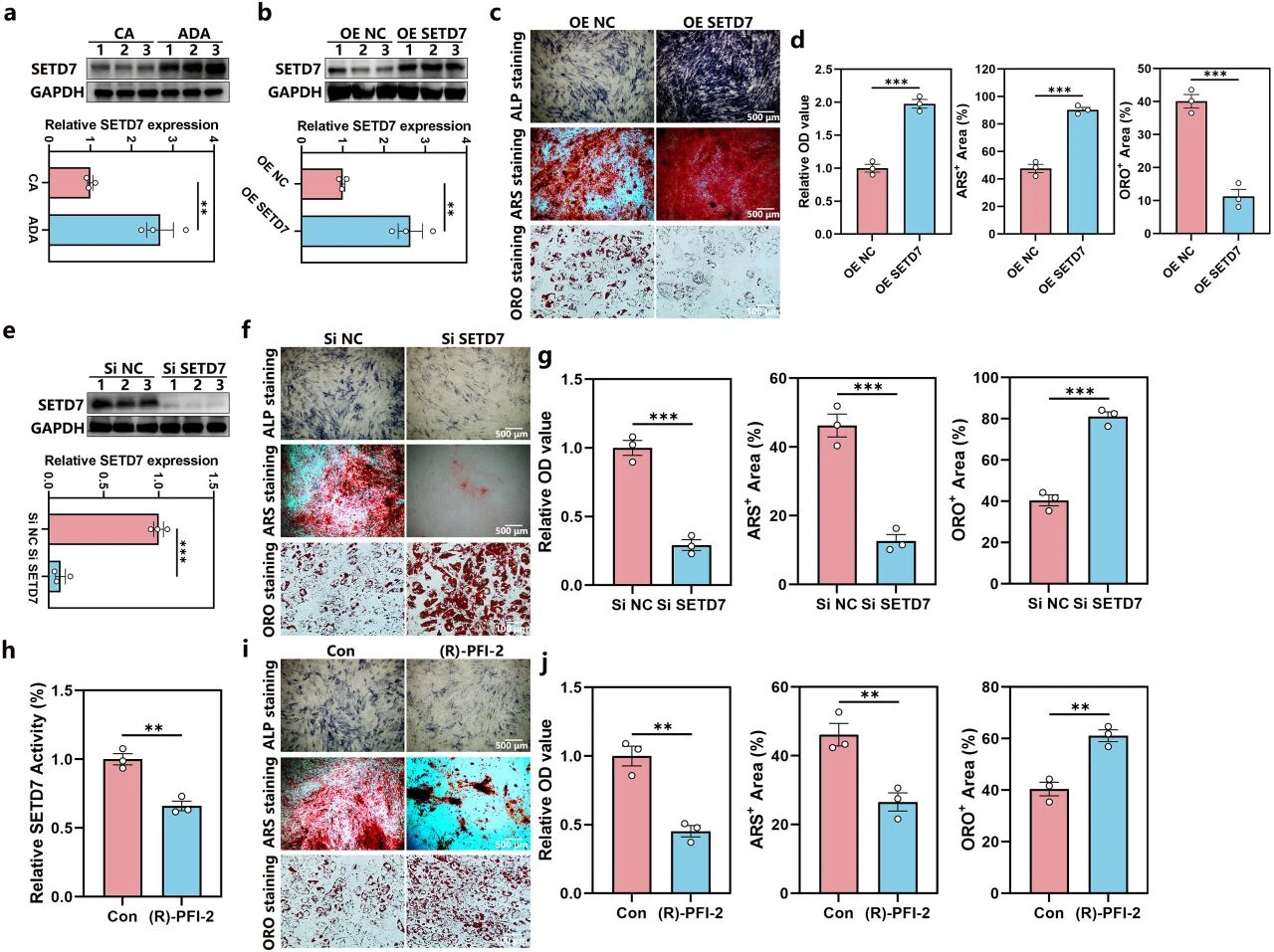
本研究开发了一种新型光响应动态水凝胶,旨在通过物理微环境的动态变化,对间充质干细胞进行表观遗传学层面的精准调控。研究发现,该水凝胶能够通过其动态力学特性,有效下调细胞内组蛋白甲基转移酶SETD7的表达水平。这一表观遗传调控作用,显著促进了间充质干细胞向成骨方向分化,同时抑制了其向成脂方向的分化,从而在动物模型中加速了骨缺损的修复与再生。本研究为通过材料学手段干预细胞表观遗传状态、调控组织再生提供了新策略。


创新点


01

动态力学信号编程细胞命运

利用光响应水凝胶实现基质硬度的动态调控,模拟组织修复微环境演变,从而精准引导干细胞分化方向。

02

揭示“物理信号-表观遗传”调控轴

明确了动态硬度信号通过下调组蛋白甲基转移酶SETD7,改变细胞表观遗传状态与基因表达,最终决定干细胞向成骨分化的完整机制链条。

03

靶向表观遗传的骨再生材料设计

将SETD7这一关键表观遗传因子作为明确的生物学靶点,为开发能主动调控细胞命运的下一代智能骨修复材料提供了新范式。


图文导图


材料开发



材料 / material

本研究开发的核心材料是一种光响应型动态水凝胶。其主要由特定的高分子聚合物网络构成,网络中嵌入了光敏基团。

功能 / Function

该水凝胶在特定波长光照的触发下,其内部化学键会发生可逆的断裂与重组,从而实现整体材料硬度的动态、可逆降低。这种可控的“软化”物理信号,是后续调控细胞表观遗传状态和分化行为的物理基础。



思路延伸




本研究所揭示的“动态物理信号 → 表观遗传重编程 → 细胞命运转变”这一范式,为组织再生材料设计开辟了广阔思路:

靶点扩展: 可系统筛选并验证其他对力学信号敏感的表观遗传因子(如去甲基化酶、乙酰化酶等),作为新材料设计的靶标,实现对不同组织(如软骨、神经)再生的精准调控。

系统复杂化: 开发能响应多种刺激(如酶、pH、力学)的动态水凝胶,以模拟更复杂的体内微环境变化,实现对细胞行为更精细、更时序化的引导。

跨领域应用: 此思路可延伸至疾病模型研究,例如利用动态材料模拟纤维化或肿瘤基质的硬化过程,研究其通过表观遗传途径驱动疾病进展的机制,并为干预提供平台。


原文来源




期刊名称: Bioactive Materials

发布日期: 2026年2月11日

DOI: 10.1016/j.bioactmat.2026.01.019

研发团队: Xudong Xie, Liangcong Hu, Yueman Zhang, Bobin Mi, Xiaoyue Xu, Chong Ding, Yiming Li, Fawwaz Al-Smadi, Xiangyu Chu, Yuan Xiong, Kunyu Zhang, Liming Bian, Guohui Liu




       北科纳米-学术前沿公众号
二维材料Frontier 生物纳米材料前沿 MXenes Frontier 纳米医学Frontier

 

温馨提示:北京北科新材科技有限供应产品仅用于科研,不能用于人体。部分网站示意图源自互联网,图片仅供参考,请以实际测试结果为准,如有侵权请联系我们立即删除。产品参数仅供参考,请以实际值为准!
版权所有 © 2019 北京北科新材科技有限公司
All rights reserved. 京ICP备16054715号-2
纳米合成
18101240246
电话咨询
17715390137
扫一扫

扫一扫