购物车 0 注 册   |   登 录

学术前沿

 
联系我们

咨询热线:

17715390137

18101240246

18914047343

邮件:mxenes@163.com

扫码关注或微信搜索公众号:

二维材料Fronrier
关注后点击右下角联系我们,

进入企业微信。

专业服务在线

学术前沿
您的位置: 首页 > 学术前沿 > 水凝胶

IF :10.2 !ROS响应性外泌体水凝胶微球:雾化治疗急性肺损伤新策略

文章来源:北科纳米专业的纳米材料合成专家 浏览次数:385时间:2026-03-03 设计合成:18101240246

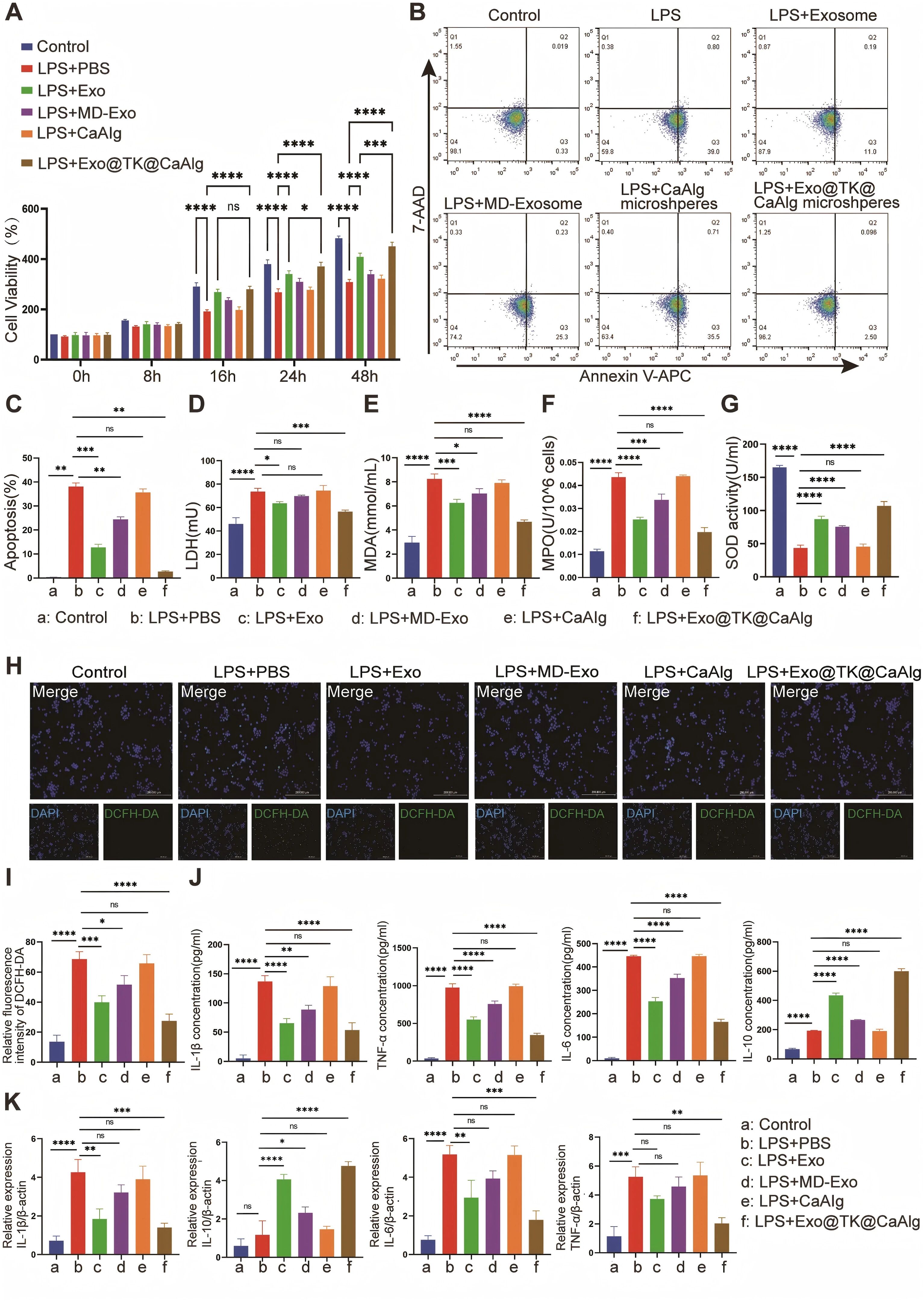
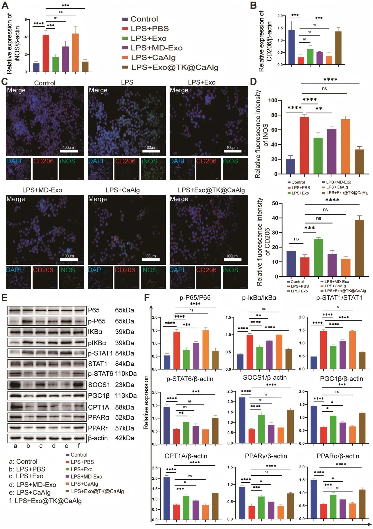
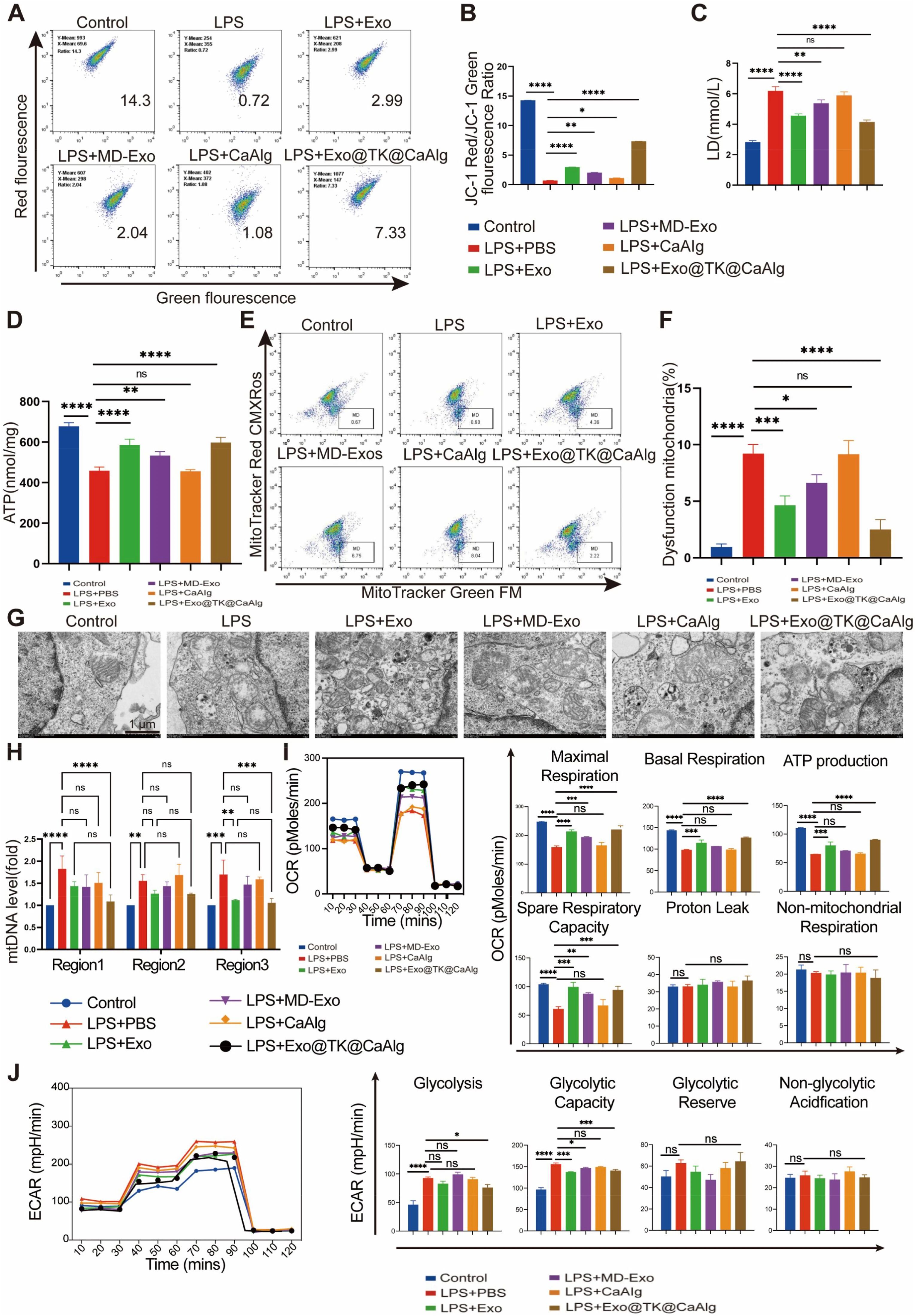
本文研究了一种新型智能雾化递送系统,针对急性肺损伤(ALI)和急性呼吸窘迫综合征(ARDS)的病理机制,开发了ROS响应性水凝胶微球,装载人类脐带间充质干细胞来源的外泌体。该系统旨在通过雾化方式直接送达肺部,以缓解氧化应激和炎症反应,从而改善肺功能和组织修复。相关文献标题发表于Materials Today Bio期刊


创新点


01

ROS响应性设计

微球中引入硫磷键,使其能够特异性响应并清除过度产生的活性氧,实现对氧化应激环境的靶向干预。

02

雾化给药策略

微球颗粒尺寸小,适合通过非侵入性雾化吸入递送,实现肺部局部高效给药,避免全身副作用。

03

多功能治疗机制

结合外泌体的抗炎和修复功能,微球能协同增强肺毛细血管屏障完整性、减少蛋白质渗出、恢复线粒体功能,并促进巨噬细胞向抗炎表型转变。


图文导图


材料开发



材料 / material

Exo@TK@CaAlg水凝胶微球,由硫磷键修饰的钙藻酸盐基质构成,装载人类脐带间充质干细胞来源的外泌体。

功能 / Function

该材料具有优异的ROS清除能力、生物相容性,以及对氧化应激的特异响应性,能通过雾化高效递送至肺部,发挥缓解氧化应激和炎症的作用。


思路延伸


类似的研究思路可从以下几个方向进行深化和拓展:

响应性材料的多元化设计

本研究利用硫磷键实现了对ROS的特异性响应。可进一步探索其他病理微环境响应的化学键或基团,例如:

pH响应:针对肺部感染或肿瘤微环境的酸性特征,设计在低pH下降解或释放药物的材料。

酶响应:利用在炎症部位或特定细胞(如中性粒细胞、巨噬细胞)中高表达的酶(如基质金属蛋白酶、弹性蛋白酶)作为触发信号,实现更精准的释放。

多重响应:构建能同时响应ROS、pH和酶等多重刺激的“智能”材料,以应对疾病过程中复杂的微环境变化,实现更精准、分阶段的治疗。

外泌体工程化与功能优化

本研究直接使用了UC-MSCs来源的外泌体。未来可在此基础上进行功能增强:

源头工程:通过预处理(如缺氧、炎症因子刺激)MSCs,或利用基因工程改造亲本细胞,使其分泌的外泌体富集特定的治疗性miRNA、蛋白质或脂质,从而增强其抗炎、抗氧化或组织修复的特异性功能。

表面修饰:对外泌体膜进行工程化改造,例如连接靶向肺血管内皮细胞或肺泡上皮细胞的归巢肽,进一步提升其在病灶部位的富集和摄取效率。



原文来源



期刊名称:Materials Today Bio

发布日期:2026年2月4日

DOI:10.1016/j.mtbio.2026.102868

研发团队:Chang Liu, Guoan Xiang, Yan Cao, Jianqiao Xu, Xiaoxiang Hu, Shoulong Deng, Kun Xiao, Lixin Xie




       北科纳米-学术前沿公众号
二维材料Frontier 生物纳米材料前沿 MXenes Frontier 纳米医学Frontier

 

温馨提示:北京北科新材科技有限供应产品仅用于科研,不能用于人体。部分网站示意图源自互联网,图片仅供参考,请以实际测试结果为准,如有侵权请联系我们立即删除。产品参数仅供参考,请以实际值为准!
版权所有 © 2019 北京北科新材科技有限公司
All rights reserved. 京ICP备16054715号-2
纳米合成
18101240246
电话咨询
17715390137
扫一扫

扫一扫