购物车 0 注 册   |   登 录

学术前沿

 
联系我们

咨询热线:

17715390137

18101240246

18914047343

邮件:mxenes@163.com

扫码关注或微信搜索公众号:

二维材料Fronrier
关注后点击右下角联系我们,

进入企业微信。

专业服务在线

学术前沿
您的位置: 首页 > 学术前沿 > 水凝胶

IF : 10.2 !镇痛加注NIR-II光热水凝胶:兼顾抗感染与精准疼痛管理的新型科研方案

文章来源:北科纳米专业的纳米材料合成专家 浏览次数:394时间:2026-03-10 设计合成:18101240246

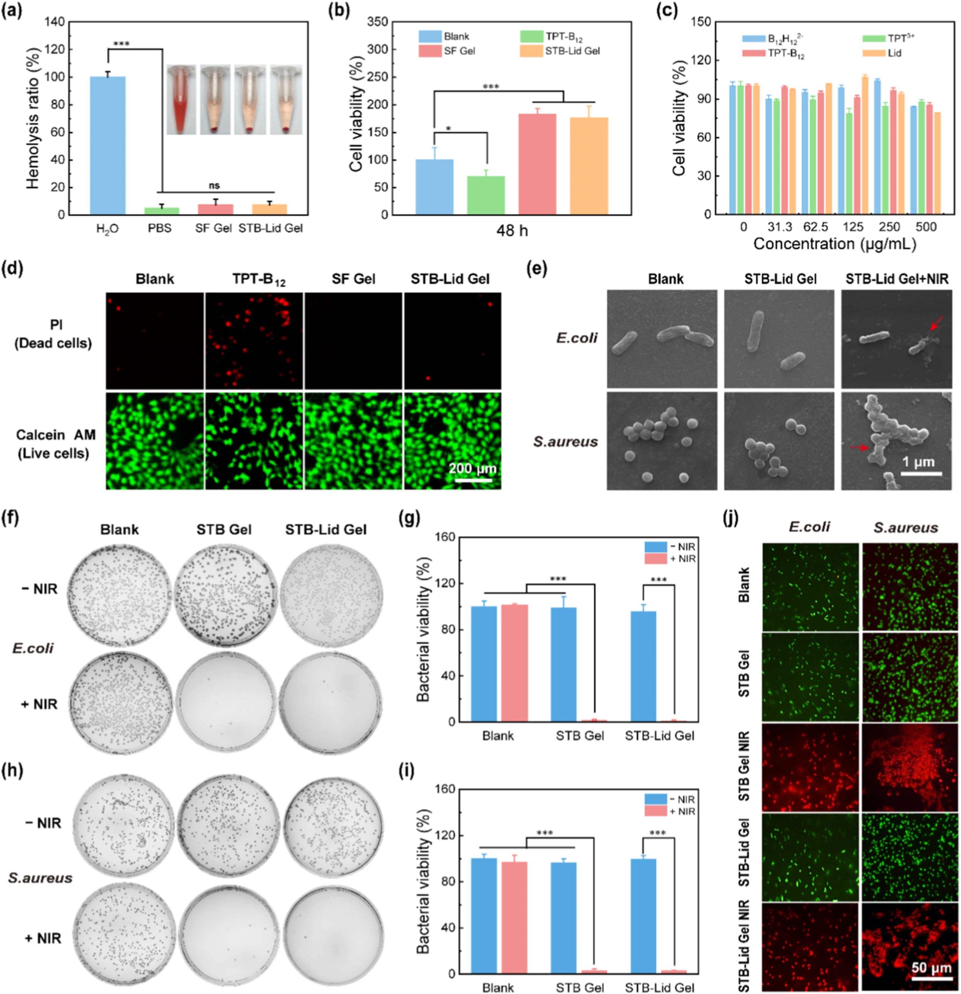
本文研究了光热疗法(PTT)在细菌感染伤口治疗中的应用局限及解决方案,聚焦感染和PTT引发的伤口疼痛被忽视这一研究空白,系统性探索细菌感染伤口疼痛的管理策略,开发了一种兼具持续受控镇痛与光热抗菌功能的新型水凝胶(STB-Lid凝胶)。研究通过合理设计水凝胶组成,实现光热抗菌与精准镇痛的协同作用,缓解PTT相关急性疼痛、减轻局部炎症,进而推动伤口愈合,凸显了PTT相关急性疼痛缓解在伤口愈合过程中的重要性,为感染伤口的联合治疗提供了新的科研思路。该文献发表于《Materials Today Bio》期刊。


创新点


01

研究视角创新

突破现有PTT研究多聚焦抗菌效果、忽视疼痛管理的局限,将PTT抗菌与精准镇痛相结合,系统性探究感染及PTT引发的伤口疼痛对愈合的影响,填补相关研究空白。

02

材料设计创新

构建共载镇痛剂与NIR-II光热剂的复合水凝胶体系,实现“光热抗菌+持续镇痛”双重功能协同,既发挥PTT的抗菌优势,又通过镇痛剂可控释放缓解治疗相关疼痛。


03

作用机制创新

实现光热效应与药物释放的联动调控,NIR-II激光照射下,既介导PTT清除细菌,又能增强镇痛剂释放,形成“抗菌-镇痛-促愈合”的良性循环。



图文导图


材料开发


材料 / material

以丝纤维素(SF)为水凝胶基质,共载利多卡因(Lid)作为镇痛剂,以及新型第二近红外窗(NIR-II)光热剂(TPT-B 12),共同构建STB-Lid凝胶体系。

功能 / Function

一是持续镇痛功能,凝胶中储存的利多卡因可实现持续释放,缓解感染及PTT引发的局部疼痛;二是光热抗菌功能,在NIR-II激光照射下,介导PTT清除伤口细菌;三是协同促愈合功能,通过抗菌与镇痛双重作用,减轻局部炎症,为伤口愈合创造良好微环境。


思路延伸



优化水凝胶基质性能

可筛选不同类型的生物相容性材料,与原有丝纤维素(SF)基质进行复合改性,进一步优化水凝胶的机械强度、降解速率及药物缓释性能,提升材料与伤口组织的生物适配性,减少局部组织刺激,为功能发挥提供更稳定的载体基础。

拓展试剂组合与适用场景

可替换体系中的光热剂与镇痛剂类型,探索不同作用机制的试剂组合,例如选用不同波段响应的NIR-II光热剂、不同作用时长的镇痛剂,适配不同类型、不同严重程度的感染伤口,拓展该复合水凝胶体系的临床科研适用场景。

精准调控双重功能匹配度

可深入探究NIR-II激光光热强度与镇痛剂释放速率之间的调控关系,通过优化光照参数、凝胶组分比例,实现抗菌效果与镇痛效果的精准匹配,避免因药物释放不足或过量影响治疗效果,为同类复合功能水凝胶的研发提供可借鉴的调控思路。



原文来源



期刊名称:Materials Today Bio

发布日期:2026-03-02

DOI:10.1016/j.mtbio.2026.102995

研发团队:Na Zhou, Wenjing Wang, Lian Xu, Aining Zhang, Xiaohuan Lu, Yu-Pei Chen, Shiwen Fan, Tianhao Zhang, Changjiang Yu, Xiao-Qiang Wang, Daan Fu




       北科纳米-学术前沿公众号
二维材料Frontier 生物纳米材料前沿 MXenes Frontier 纳米医学Frontier

 

温馨提示:北京北科新材科技有限供应产品仅用于科研,不能用于人体。部分网站示意图源自互联网,图片仅供参考,请以实际测试结果为准,如有侵权请联系我们立即删除。产品参数仅供参考,请以实际值为准!
版权所有 © 2019 北京北科新材科技有限公司
All rights reserved. 京ICP备16054715号-2
纳米合成
18101240246
电话咨询
17715390137
扫一扫

扫一扫