IF:20.3!|淋巴仿生支架调控骨质疏松骨修复
QQ学术交流群:1092348845
详细介绍
摘要:
本研究围绕骨质疏松性骨修复需求,将淋巴调控纳入仿生支架设计,构建可实现骨-血管-淋巴生成协同耦合的修复体系,阐明HIF-1α介导的线粒体重编程在其中的核心调控作用,建立了新型骨再生类器官研究模型。

传统观点认为骨组织不存在淋巴管,而最新研究推翻该认知,证实淋巴管在骨再生过程中发挥关键作用,高效的骨修复过程依赖成骨、血管生成与淋巴管生成三者的协同互作。
主要内容
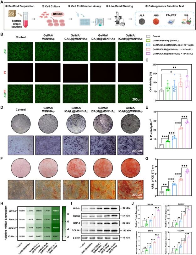
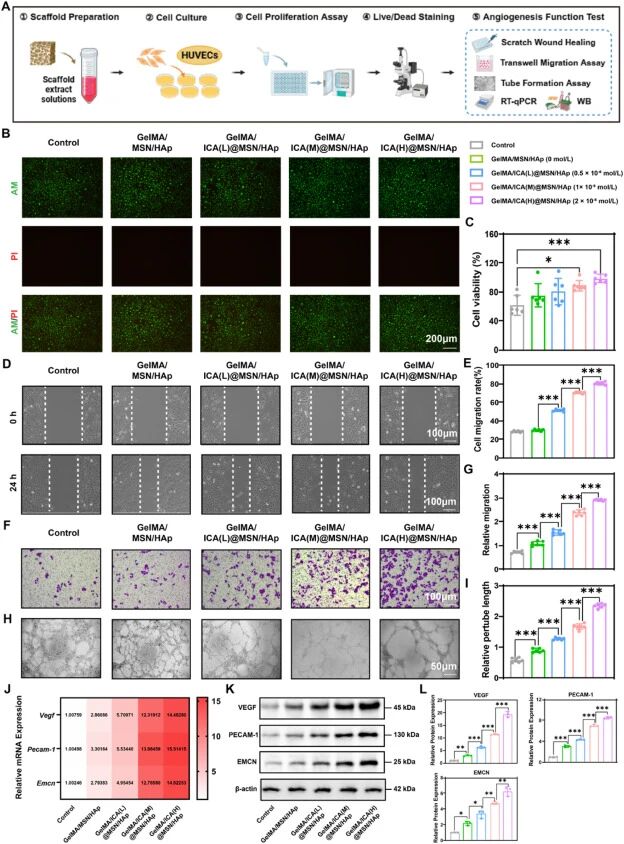
研发3D打印仿生支架,探究其对骨髓间充质干细胞、血管内皮细胞、淋巴内皮细胞的招募与调控作用;在骨质疏松性骨缺损模型中验证支架的骨修复效果;通过转录组学解析HIF-1α信号通路介导的分子调控机制。
研究设计
制备GelMA/ICA@MSN/HAp三维打印仿生支架;体外评估支架对相关细胞迁移、增殖及定向分化的影响;构建骨质疏松性骨缺损动物模型开展体内实验;结合转录组学分析明确核心调控通路。
结果
支架具备良好的生物相容性、生物降解性,可实现细胞因子的稳定释放;体外可促进三种靶细胞的迁移、增殖与谱系特异性分化;体内可显著提升新骨生成量,同时推动血管重塑与淋巴成熟,上调成骨及血管、淋巴生成相关调控因子;HIF-1α信号通路的激活是核心关键,淋巴内皮细胞可通过该通路介导线粒体代谢重编程,进而促进血管生成与成骨。
思路延伸
可进一步深入解析HIF-1α与线粒体代谢的交互调控网络;拓展淋巴调控在骨代谢相关基础研究中的应用场景;持续优化仿生支架的细胞招募与生物因子递送性能;完善骨再生类器官模型的机制验证与功能研究。
原文来源
1. 期刊:Bioactive Materials
2. 发表时间:2025-11-04
3. DOI:10.1016/j.bioactmat.2025.10.041
4. 作者:Weipeng Sun, Qing Lin, Biyi Zhao, Minying Li, Jiacong Xiao, Xueshan Jin, Jinfu Liu, Yifei Wang, Ronghua Zhang, Xiaoyun Li, Ziwei Jiang


- 上一款: Nature Nanotechnology
- 下一款: ACS Nano | 通过靶向 siRNA-

mxene 学术专题