Nature Nanotechnology | 酶动微泡机器人
QQ学术交流群:1092348845
详细介绍
微型和纳米机器人的发展大大提升了生物医学应用中对智能多功能机器的需求,但大多数微型机器人系统难以实现这些应用所需的属性。我们介绍了具有可引导运动、增强生物降解性、高体内成像对比度以及有效靶向和穿透病害部位的酶微气泡机器人。这些微型机器人采用经过氨酶改造的天然蛋白壳体,分解生物可利用的尿素实现自主推进,而内部微泡则作为深层组织成像和导航的超声成像对比剂。磁性纳米颗粒集成使成像引导的磁控运动成为可能,过氧化氢功能化促进趋化向过氧化氢梯度移动,引导机器人前往肿瘤部位。聚焦超声会触发机器人壳体坍缩和释放微泡的惯性空蚀,产生机械力以增强治疗有效载荷的穿透。体内研究验证了这些机器人的肿瘤靶向和治疗效果,显示出增强的抗肿瘤效果。这一多功能微泡机器人平台有潜力改变医疗干预和精准治疗。
该研究以题为“Enzymatic microbubble robots”发表在Nature Nanotechnology上。

可生物降解微泡机器人的概览,它们具备高效自主推进、高成像对比度、靶向疾病部位导航及增强组织穿透能力。a,酶微泡机器人制备过程示意图。使用探针超声法制备了具有BSA壳的微泡;MBR通过静电吸附将MNP修饰在微泡上,然后通过点击化学固定尿素酶而制备。为了创建CBR,通过点击化学将尿素酶和过氧化氢酶共轭到泡表面。b,c,MBR(b)和CBR(c)的TEM图像。比例尺:200 nm。d,e,MBR或CBR适用疾病部位示意图(d),利用其可控推进能力,如MBR的成像辅助磁导运动和CBR靶向肿瘤区域的趋化运动(e)。f,FUS诱导药物载泡机器人坍塌及惯性泡空化示意图,旨在增强药物对肿瘤组织的渗透。图a及d–f由BioRender.com制作。

MBRs的表征。a,改性了脲酶和MNPs的MBR示意图。b,TEM和EDS映射图像显示MBRs中氮(N)、氧(O)和铁(Fe)的分布。比例尺:200 nm。c,明场与荧光图像叠加显示用Cy3标记脲酶修饰的MBRs。比例尺:10 μm。d,MNPs、裸气泡和MBRs的尺寸及ζ电位测量。误差条表示50个MBRs的均值标准差,以及尺寸和ζ电位的三次测量。e,f,MBRs在尿素溶液中的均方位移(MSD) (e)和有效扩散系数(Deff) (f)。g,h,MBRs在尿素溶液中受磁控下的MSD (g)和Deff (h)。e–h中的误差条表示15个MBRs的均值标准差。i,j,微流控室中含100 mM尿素的MBRs超声成像引导磁控推进示意图(i)及相应的超声图像(j)。比例尺:1 mm。k,l,PIV分析得到的流线模式超声图像,显示微流控室中MBRs在无(k)及有(l)外加磁场下的运动方向。比例尺:1 mm。m,n,小鼠膀胱内MBRs磁控推进的示意图(m)及实时超声成像引导下的超声图像(n)。比例尺:1 mm。o,p,PIV分析得到的流线模式超声图像显示小鼠膀胱内MBRs在无(o)及有(p)磁控下的运动。j–l及n–p的超声频率:50 MHz。比例尺:1 mm

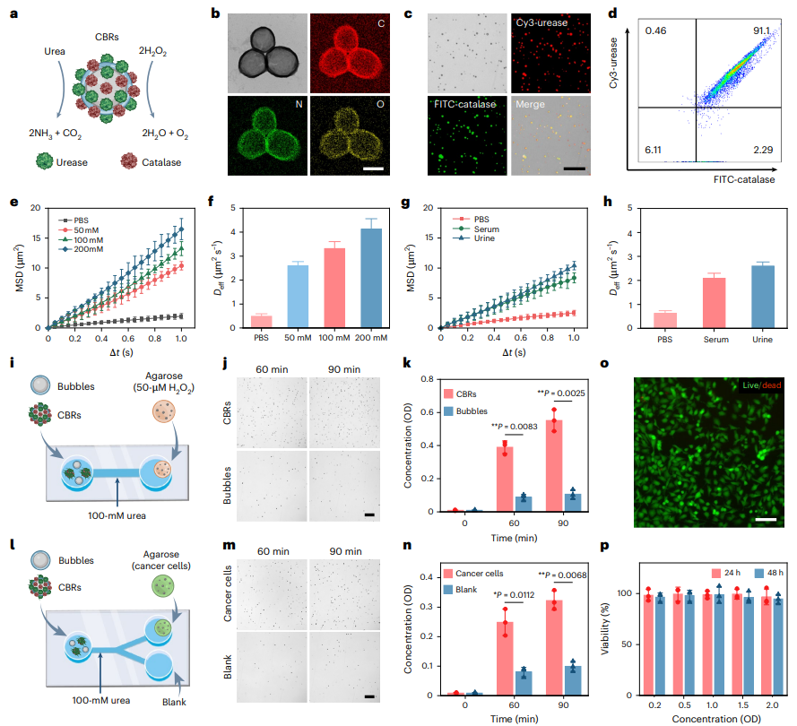
CBR的表征。 a,带有尿素酶和过氧化氢酶修饰的CBR示意图。 b,透射电子显微镜(TEM)及能谱(EDS)映射图像,显示CBR中碳(C)、氮(N)和氧(O)元素的分布。比例尺:500 nm。 c,带有Cy3标记的尿素酶和FITC标记的过氧化氢酶修饰的CBR明场及荧光图像。比例尺:20 μm。 d,通过“点击化学”分析酶对CBR的修饰效率的流式细胞术。 e,f,CBR在尿素溶液中的均方位移(MSD, e)和有效扩散系数(Deff, f)。 g,h,CBR在PBS、含50 mM尿素的FBS及小鼠尿液中的MSD(g)和Deff(h)。 e–h中的误差线表示15个CBR的平均值标准差。 i,评估CBR在微流控室化学趋向运动的装置示意图,右侧储液槽中由含50 μM H2O2的琼脂糖凝胶形成H2O2梯度。 j,k,培养60或90分钟后右侧储液槽中的代表性光学图像(j)及CBR数量的定量(k)。OD,光密度OD500。1 OD ≈ 10^8 气泡/ml。比例尺:20 μm。 l,评估CBR在Y型微流控室化学趋向运动的装置示意图,右侧储液槽之一由含裂解T24膀胱癌细胞的琼脂糖凝胶形成H2O2梯度。 m,n,培养60或90分钟后两个右侧储液槽的代表性光学图像(m)及CBR数量定量(n)。比例尺:20 μm。 o,p,与CBR共培养2 OD 48小时的T24细胞的活(绿色)/死(红色)代表性图像(o)及以不同浓度CBR培养24或48小时后的细胞活力定量(p)。比例尺:100 μm。 k、n和p中的误差线表示三次测量的平均值标准差。 k和n中的统计分析使用配对双尾t检验。*P < 0.05,**P < 0.01
微泡机器人在药物负载、肿瘤结合和穿透方面的评估。a,针对靶向药物递送的多柔比星负载CBRs(DOX-CBRs)示意图。b,不同药物输入量下CBRs在4小时孵育后的负载量。c,DOX-CBRs在尿素溶液中的药物释放曲线。d,荧光图像显示Cy3标记的CBRs和裸泡在100 mM尿素中与T24膀胱癌细胞结合2小时后的情况。比例尺:100 μm。e,T24癌细胞在100 mM尿素中处理裸泡、CBRs、游离DOX及DOX-CBRs 2小时后,清洗并进一步培养22或46小时的细胞活力。b、c和e中的误差线代表三次实验的均值标准差。f,g,示意图(f)和显微镜图像(g)显示CBR在焦超声(FUS)刺激下的塌陷情况。比例尺:20 μm。h,TEM图像显示FUS处理后破裂的CBR壳体。比例尺:500 nm。i–k,单脉冲超声刺激下CBRs (i) 和PBS (j) 的回波频谱,采集时间为每秒一次,共30秒,以及对应的平均宽带信号 (k)。l,TEM图像显示破裂CBR壳在0.25%胰蛋白酶处理12小时后的降解情况。比例尺:500 nm。m,n,示意图(m)和荧光图像(n)显示Cy3标记的裸泡、CBRs及孵育后暴露5秒FUS的CBRs在100 mM尿素中与T24细胞球结合和穿透2小时后的情况。比例尺:100 μm。o,p,示意图(o)和荧光图像(p)显示在肿瘤膀胱中,Cy3标记的裸泡或CBRs经2小时膀胱内注入后的分布情况。CBRs孵育2小时后施加FUS。肿瘤膀胱用DAPI(蓝色)染色。白色虚线标出肿瘤位置。比例尺:1 mm。
利用原位膀胱肿瘤模型体内评估微泡机器人抗肿瘤效果。a, 示意图说明建立携带原位膀胱肿瘤的小鼠模型及治疗流程。b,c, 肿瘤小鼠经膀胱灌注PBS、CBRs、游离DOX、载DOX空泡、暴露于FUS 2小时后的DOX泡、DOX-CBRs及DOX-CBRs + FUS后的代表性体内生物荧光图像(b)及肿瘤生物荧光强度定量结果(c)。d–f, 治疗结束(第21天)时肿瘤小鼠切除膀胱的重量(d)、H&E染色(e)及图像(f)。比例尺:1.5 mm (e);1 cm (f)。g, 小鼠在整个治疗期间的体重。c、d及g中的误差条表示来自四只小鼠的均值标准差。d中的统计分析采用单因素方差分析。*P < 0.05,**P < 0.01。h, 治疗后肿瘤小鼠切除的主要器官(心脏、肝脏、脾脏、肺和肾脏)H&E染色,处理组为PBS或DOX-CBRs + FUS。比例尺:100 μm。面板a由BioRender.com制作。IVIS,体内成像系统。
- 上一款: Advanced Materials | 工
- 下一款: ACS Nano | 通过靶向 siRNA-

mxene 学术专题