hotline:
17715390137
Tel/Wechat:
18101240246 (Technology)
0512-68565571
Email:mxenes@163.com (Sales Engineer)bkxc.bonnie@gmail.com
Scan the code to follow or search the official account on WeChat:
2D Materials Fronrier After paying attention,
click on the lower right corner to contact us,
Enter enterprise WeChat.
Professional Services Online
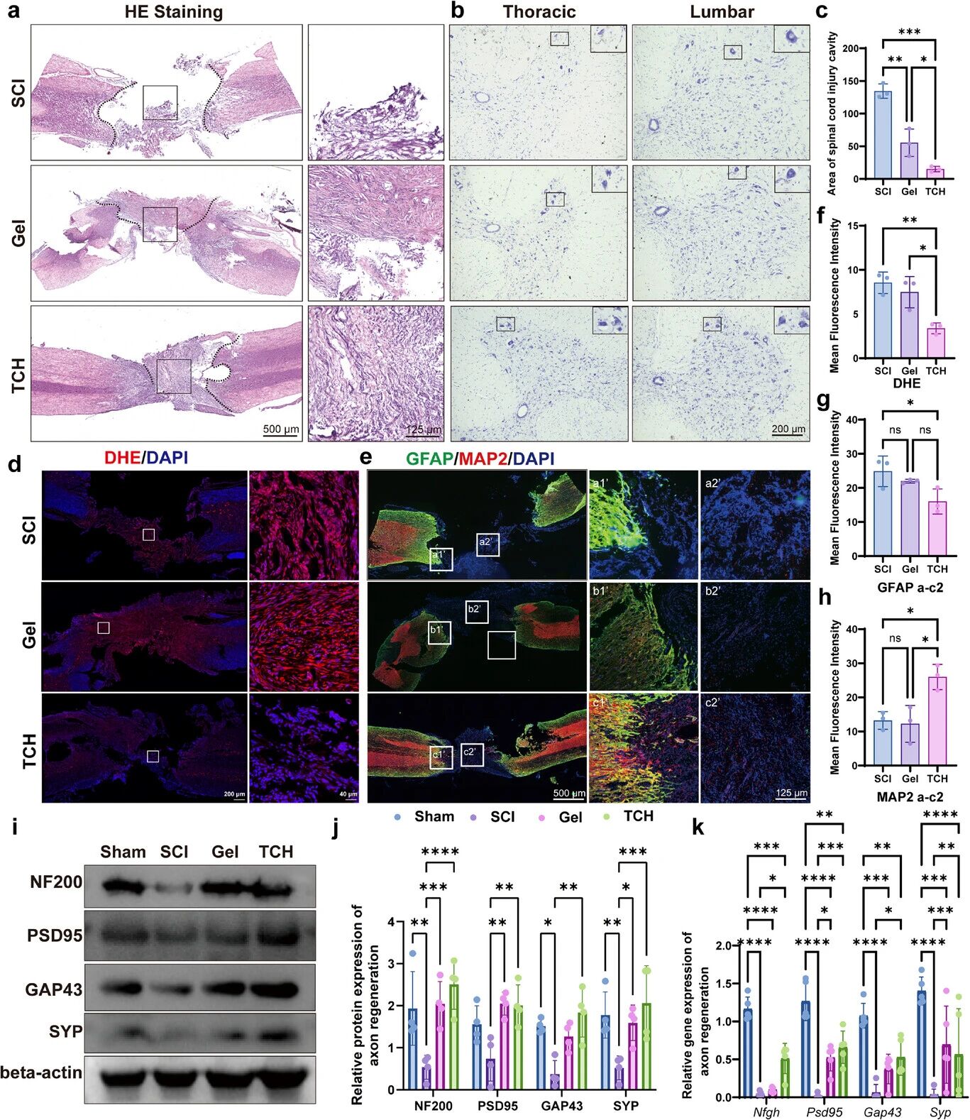
This study investigated a novel bioactive conductive Ti₃C₂Tₓ-Ce hydrogel (TCH) for the repair of spinal cord injuries. Spinal cord injury can lead to neuronal death, mitochondrial dysfunction, and a microenvironment enriched with reactive oxygen species, severely hindering axon regeneration. In this study, a multifunctional hydrogel system with enhanced antioxidant activity and conductivity was constructed through the coordination of cerium ions with Ti₃C₂Tₓ nanosheets.In vitro experiments show that this material can alleviate mitochondrial dysfunction and promote neuronal electrical activity; in vivo experiments indicate that it can inhibit astrocyte reactivity and promote dendritic structure and neuronal axon reconstruction. Its mechanism of action is related to the regulation of the PI3K/Akt-S6 signaling pathway. The relevant literature is published in the top materials science journal *Advanced Functional Materials*.
Graphic Mind Map

Material Development
Material / material
Based on two-dimensional transition metal carbide Ti₃C₂Tₓ (MXene) nanosheets, a Ti₃C₂Tₓ-Ce composite nanosheet was constructed through cerium ion intercalation modification, and further combined with a polymer matrix to form an injectable conductive hydrogel.
Function / Function
This hydrogel possesses efficient reactive oxygen species scavenging ability, good conductivity, and mitochondrial protection function, providing suitable physical support, electrical microenvironment, and redox homeostasis for injured spinal cords.
Extension of Ideas
Similar research approaches mainly focus on regulating the injury microenvironment through multifunctional biomaterials to promote neural repair:
Combination of conductive materials and electrical stimulation: Conductive polymer hydrogels such as polypyrrole and PEDOT can promote axonal regeneration by simulating the neural electrophysiological environment.
Synergy of antioxidation and anti-inflammation: Integrating antioxidant nanomaterials (such as CeO₂, MXene) with anti-inflammatory drugs to jointly alleviate oxidative stress and inflammatory responses.
Mitochondria-targeted strategies: Developing nanomaterials that can specifically target and protect mitochondria to directly improve neuronal energy metabolism disorders. These approaches all aim to overcome multiple pathological barriers after spinal cord injury, providing diversified design paradigms for neural tissue engineering.
Original Source
Journal Name: Advanced Functional Materials
Publication Date: February 21, 2026
DOI: 10.1002/adfm.74612
Research Team: Weikang Wang, Qing Liu, Ang Lv, Yabin Lin, Jiawei Chen, Ning Ding, Chunlei Zhang, Shuai Zhou, Bo Yuan, Weiwei Zhao, Liming Li, Luping Zhang, Fei Huang
| Reminder: Beijing Beike New Material Technology Co., Ltd. supplies products only for scientific research, not for humans |
| All rights reserved © 2019 beijing beike new material Technology Co., Ltd 京ICP备16054715-2号 |